Hello everyone.
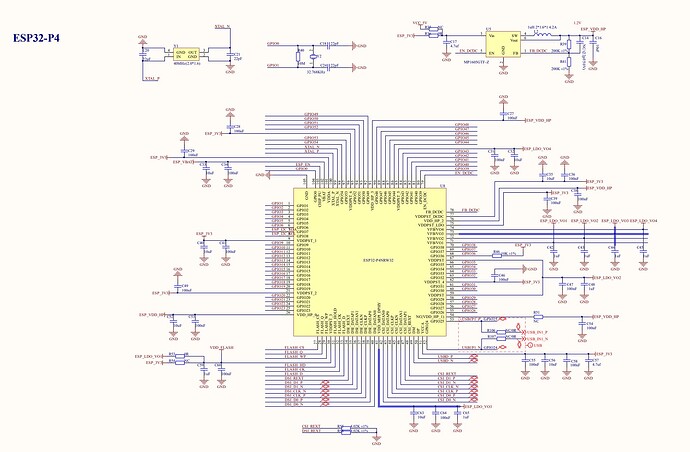
I recently got a ESP32-P4-Module from Waveshare but have been running into some issues with the WiFi and now, rebooting. Here is the module that I am using.
I found some similar topics that provided guidance with the WiFi configuration and the
esp32_hosted
Originally, the WiFi scan would find my network, but it wouldn’t connect. Subsequent scans after that did not find any networks.
Now, the watchdog gets triggered and the whole ESP reboots. Below are the logs and the configuration. Any help would be greatly appreciated!
CONFIG
esphome:
name: p4-esp
friendly_name: P4-ESP
esp32:
variant: esp32p4
flash_size: 16MB
framework:
type: esp-idf
advanced:
enable_idf_experimental_features: true
cpu_frequency: 360MHz
psram:
mode: hex
speed: 200MHz
preferences:
flash_write_interval: 5min
esp_ldo:
- voltage: 2.5V
channel: 3
esp32_hosted:
variant: ESP32C6
reset_pin: GPIO54
cmd_pin: GPIO19
clk_pin: GPIO18
d0_pin: GPIO14
d1_pin: GPIO15
d2_pin: GPIO16
d3_pin: GPIO17
active_high: true
logger:
hardware_uart: UART0
api:
ota:
- platform: esphome
password: "3cb5b7d2ba8284dac9231fca1ef39c52"
wifi:
ssid: !secret wifi_ssid
password: !secret wifi_password
power_save_mode: NONE
reboot_timeout: 0s
LOGS
[09:03:24][C][wifi:475]: Starting
[09:03:24][D][wifi:1098]: Starting scan
[09:03:24][C][component:249]: Setup wifi took 2279ms
[09:03:24][W][component:386]: api set Warning flag: unspecified
[09:03:24][I][app:134]: setup() finished successfully!
[09:03:24][W][component:395]: wifi set Warning flag: scanning for networks
[09:03:24][I][app:206]: ESPHome version 2026.1.1 compiled on 2026-01-24 09:01:55 -0600
[09:03:24][I][app:213]: ESP32 Chip: ESP32-P4 r1.3, 2 core(s)
[09:03:24][C][logger:316]: Logger:
[09:03:24][C][logger:316]: Max Level: DEBUG
[09:03:24][C][logger:316]: Initial Level: DEBUG
[09:03:24][C][logger:322]: Log Baud Rate: 115200
[09:03:24][C][logger:322]: Hardware UART: UART0
[09:03:24][C][logger:332]: Task Log Buffer Size: 768 bytes
[09:03:24][C][esp_ldo:024]: ESP LDO Channel 3:
[09:03:24][C][esp_ldo:024]: Voltage: 2.500000V
[09:03:24][C][esp_ldo:024]: Adjustable: NO
[09:03:24][C][wifi:1304]: WiFi:
[09:03:24][C][wifi:1304]: Local MAC: 30:ED:A0:EA:6E:0D
[09:03:24][C][wifi:1304]: Connected: NO
[09:03:24][C][esphome.ota:075]: Over-The-Air updates:
[09:03:24][C][esphome.ota:075]: Address: p4-esp.local:3232
[09:03:24][C][esphome.ota:075]: Version: 2
[09:03:24][C][esphome.ota:082]: Password configured
[09:03:24][C][safe_mode:021]: Safe Mode:
[09:03:24][C][safe_mode:021]: Successful after: 60s
[09:03:24][C][safe_mode:021]: Invoke after: 10 attempts
[09:03:24][C][safe_mode:021]: Duration: 300s
[09:03:24][C][safe_mode:038]: Bootloader rollback: support unknown
[09:03:24][C][api:221]: Server:
[09:03:24][C][api:221]: Address: p4-esp.local:6053
[09:03:24][C][api:221]: Listen backlog: 4
[09:03:24][C][api:221]: Max connections: 8
[09:03:24][C][api:233]: Noise encryption: NO
[09:03:24][C][mdns:177]: mDNS:
[09:03:24][C][mdns:177]: Hostname: p4-esp
[09:03:30]E (19822) task_wdt: Task watchdog got triggered. The following tasks/users did not reset the watchdog in time:
[09:03:30]E (19822) task_wdt: - loopTask (CPU 1)
[09:03:30]E (19822) task_wdt: Tasks currently running:
[09:03:30]E (19822) task_wdt: CPU 0: IDLE0
[09:03:30]E (19822) task_wdt: CPU 1: IDLE1
[09:03:30]E (19822) task_wdt: Aborting.
[09:03:30]E (19822) task_wdt: Print CPU 1 registers
[09:03:31]
[09:03:31]
[09:03:31]Core 1 register dump:
[09:03:31]MEPC : 0x4ff022a8 RA : 0x4ff02296 SP : 0x4ff1d720 GP : 0x4ff0b680
[09:03:31]TP : 0x4ff1d770 T0 : 0x00000000 T1 : 0x4ff01d50 T2 : 0x00000000
[09:03:31]S0/FP : 0x00000000 S1 : 0x4ff10000 A0 : 0x00000000 A1 : 0x00000000
[09:03:31]A2 : 0x00000000 A3 : 0x00000000 A4 : 0x00000000 A5 : 0x3ff06000
[09:03:31]A6 : 0x00000000 A7 : 0x00000000 S2 : 0x00000000 S3 : 0x4ff0e000
[09:03:31]S4 : 0x4ff10000 S5 : 0x00000000 S6 : 0x00000000 S7 : 0x00000000
[09:03:31]S8 : 0x00000000 S9 : 0x00000000 S10 : 0x00000000 S11 : 0x00000000
[09:03:31]T3 : 0x00000000 T4 : 0x00000000 T5 : 0x00000000 T6 : 0x00000000
[09:03:31]MSTATUS : 0x00000000 MTVEC : 0x4ff10000 MCAUSE : 0x00000000 MTVAL : 0x40060c8a
[09:03:31]MHARTID : 0x00000000
[09:03:31]
[09:03:31]Stack memory:
[09:03:31]4ff1d720: 0x00000000 0x4ff10000 0x00000000 0x40060c8a 0x00000000 0x00000000 0x00000000 0x00000000
[09:03:31]4ff1d740: 0x00000000 0x00000000 0x00000000 0x00000000 0x00000000 0x00000000 0x00000000 0x00000000
[09:03:31]4ff1d760: 0x00000000 0xa5a5a5a5 0xa5a5a5a5 0xa5a5a5a5 0x00000000 0x4ff1d194 0x4ff1d194 0x00000000
[09:03:31]4ff1d780: 0x00000000 0x00000000 0xa5a5a5a5 0xa5a5a5a5 0xa5a5a5a5 0x00000160 0x4ff1d6a0 0x00000000
[09:03:31]4ff1d7a0: 0x4ff0e36c 0x4ff1d034 0x4ff1d798 0x4ff0e364 0x00000019 0x00000000 0x00000000 0x4ff1d798
[09:03:31]4ff1d7c0: 0x00000000 0x00000000 0x4ff1d194 0x454c4449 0x00000031 0x00000000 0x00000000 0x00000001
[09:03:31]4ff1d7e0: 0x4ff1d790 0x00000000 0x00000000 0x00000000 0x00000000 0x00000000 0x4ff10698 0x4ff10700
[09:03:31]4ff1d800: 0x4ff10768 0x00000000 0x00000000 0x00000001 0x00000000 0x00000000 0x00000000 0x40048634
[09:03:31]4ff1d820: 0x00000000 0x00000000 0x00000000 0x00000000 0x00000000 0x00000000 0x00000000 0x00000000
[09:03:31]4ff1d840: 0x00000000 0x00000000 0x00000000 0x00000000 0x00000000 0x00000000 0x00000000 0x00000000
[09:03:31]4ff1d860: 0x00000000 0x00000000 0x00000000 0x00000000 0x00000000 0x00000000 0x00000000 0x00000000
[09:03:31]4ff1d880: 0x00000000 0x00000000 0x00000000 0x00000000 0x00000000 0x00000000 0x00000000 0x00000000
[09:03:31]4ff1d8a0: 0x00000000 0x00000000 0x00000000 0x00000000 0x00000000 0x00000000 0x00000000 0x00000000
[09:03:31]4ff1d8c0: 0x00000000 0x00000000 0x00000000 0x00000000 0x00000000 0x00000000 0x00000000 0x00000000
[09:03:31]4ff1d8e0: 0x00000000 0x00000000 0x00000200 0x6599f643 0x9edb2eaf 0x4ff1d790 0x00000010 0x0008010a
[09:03:31]4ff1d900: 0x00000035 0x00000000 0x4ff3b2c8 0x00000010 0x0001010a 0x00000050 0x00000000 0x4ff1d924
[09:03:31]4ff1d920: 0x00000010 0x0003010a 0x00000036 0x00000000 0x4ff3fb98 0x0000000c 0x00000000 0x4ff10044
[09:03:31]4ff1d940: 0x4ff1d930 0x00000160 0x4ff3f800 0x000039b2 0x4ff0e358 0x4ff176ac 0x4ff1d948 0x4ff0e350
[09:03:31]4ff1d960: 0x00000018 0x4ff2343c 0x4ff2343c 0x4ff1d948 0x4ff23434 0x00000001 0x4ff3db0c 0x706f6f6c
[09:03:31]4ff1d980: 0x6b736154 0x00000000 0x00000000 0x00000001 0x4ff3fb00 0x00000001 0x00000000 0x4ff217a0
[09:03:31]4ff1d9a0: 0x4004be08 0x00000000 0x4ff10698 0x4ff10700 0x4ff10768 0x00000000 0x00000000 0x00000001
[09:03:31]4ff1d9c0: 0x00000000 0x00000000 0x4ff1dc20 0x40048634 0x00000000 0x00000000 0x00000000 0x00000000
[09:03:31]4ff1d9e0: 0x00000000 0x00000000 0x00000000 0x00000000 0x00000000 0x00000000 0x00000000 0x00000000
[09:03:31]4ff1da00: 0x00000000 0x00000000 0x00000000 0x00000000 0x00000000 0x00000000 0x00000000 0x00000000
[09:03:31]4ff1da20: 0x00000000 0x00000000 0x00000000 0x00000000 0x00000000 0x00000000 0x00000000 0x00000000
[09:03:31]4ff1da40: 0x00000000 0x00000000 0x00000000 0x00000000 0x00000000 0x00000000 0x00000000 0x00000000
[09:03:31]4ff1da60: 0x00000000 0x00000000 0x00000000 0x00000000 0x00000000 0x00000000 0x00000000 0x00000000
[09:03:31]4ff1da80: 0x00000000 0x00000000 0x00000000 0x00000000 0x00000000 0x00000000 0x00000000 0xaa84bcbf
[09:03:31]4ff1daa0: 0x358c2ef0 0x4ff1d940 0x0000000c 0x00000000 0x4ff10044 0x4ff1daa4 0x00000014 0x0defe4e3
[09:03:31]4ff1dac0: 0x4ff1daac 0x00000004 0x4ff10044 0x4ff1dab4 0x00000024 0x35626333 0x32643762 0x32386162
[09:03:31]4ff1dae0: 0x61643438 0x33323963 0x61636631 0x33666531 0x32356339 0x4ff1da00 0x00000028 0x4009ac4c
[09:03:31]4ff1db00: 0x4007bf68 0x00020032 0x0000ea60 0x000493e0 0x00000000 0x00000066 0x00000a00 0x00000002
[09:03:31]
[09:03:31]
[09:03:31]
[09:03:31]ELF file SHA256: b33544a89
[09:03:31]
[09:03:31]Rebooting...
[09:03:31]ESP-ROM:esp32p4-eco2-20240710
[09:03:31]Build:Jul 10 2024
[09:03:31]rst:0xc (SW_CPU_RESET),boot:0xe (SPI_FAST_FLASH_BOOT)
[09:03:31]Core0 Saved PC:0x40032390
[09:03:31]Core1 Saved PC:0x4ff04ef2
[09:03:31]SPI mode:DIO, clock div:1
[09:03:31]load:0x4ff33ce0,len:0x164c
[09:03:31]load:0x4ff29ed0,len:0xe08
[09:03:31]load:0x4ff2cbd0,len:0x360c
[09:03:31]entry 0x4ff29ed0
[09:03:31]I (33) boot: ESP-IDF 5.5.2 2nd stage bootloader
[09:03:31]I (33) boot: compile time Jan 24 2026 08:57:39
[09:03:31]I (34) boot: Multicore bootloader
[09:03:31]I (35) boot: chip revision: v1.3
[09:03:31]I (36) boot: efuse block revision: v0.3
[09:03:31]I (40) boot.esp32p4: SPI Speed : 80MHz
[09:03:31]I (43) boot.esp32p4: SPI Mode : DIO
[09:03:31]I (47) boot.esp32p4: SPI Flash Size : 16MB
[09:03:31]I (51) boot: Enabling RNG early entropy source...
[09:03:31]I (56) boot: Partition Table:
[09:03:31]I (58) boot: ## Label Usage Type ST Offset Length
[09:03:31]I (64) boot: 0 otadata OTA data 01 00 00009000 00002000
[09:03:31]I (71) boot: 1 phy_init RF data 01 01 0000b000 00001000
[09:03:31]I (77) boot: 2 app0 OTA app 00 10 00010000 007c0000
[09:03:31]I (84) boot: 3 app1 OTA app 00 11 007d0000 007c0000
[09:03:31]I (90) boot: 4 nvs WiFi data 01 02 00f90000 0006d000
[09:03:31]I (98) boot: End of partition table
[09:03:31]I (101) esp_image: segment 0: paddr=00010020 vaddr=40070020 size=306e0h (198368) map
[09:03:31]I (136) esp_image: segment 1: paddr=00040708 vaddr=30100000 size=00044h ( 68) load
[09:03:31]I (138) esp_image: segment 2: paddr=00040754 vaddr=4ff00000 size=0ae34h ( 44596) load
[09:03:31]I (148) esp_image: segment 3: paddr=0004b590 vaddr=4ff0ae80 size=025fch ( 9724) load
[09:03:31]I (151) esp_image: segment 4: paddr=0004db94 vaddr=00000000 size=02484h ( 9348)
[09:03:31]I (157) esp_image: segment 5: paddr=00050020 vaddr=40000020 size=62e4ch (405068) map
[09:03:31]I (222) boot: Loaded app from partition at offset 0x10000
[09:03:31]I (222) boot: Disabling RNG early entropy source...
[09:03:31][I][logger:121]: Log initialized
[09:03:31][C][safe_mode:118]: Unsuccessful boot attempts: 1
[09:03:31][D][esp32.preferences:155]: Writing 1 items: 0 cached, 1 written, 0 failed
[09:03:31][I][app:087]: Running through setup()
[09:03:31][D][esp_ldo:020]: Acquired LDO channel 3 with voltage 2.500000V
[09:03:33][C][wifi:475]: Starting
[09:03:33][D][wifi:1098]: Starting scan
[09:03:34][C][component:249]: Setup wifi took 2278ms
[09:03:34][W][component:386]: api set Warning flag: unspecified
[09:03:34][I][app:134]: setup() finished successfully!
[09:03:34][W][component:395]: wifi set Warning flag: scanning for networks
[09:03:34][I][app:206]: ESPHome version 2026.1.1 compiled on 2026-01-24 09:01:55 -0600
[09:03:34][I][app:213]: ESP32 Chip: ESP32-P4 r1.3, 2 core(s)
[09:03:34][C][logger:316]: Logger:
[09:03:34][C][logger:316]: Max Level: DEBUG
[09:03:34][C][logger:316]: Initial Level: DEBUG
[09:03:34][C][logger:322]: Log Baud Rate: 115200
[09:03:34][C][logger:322]: Hardware UART: UART0
[09:03:34][C][logger:332]: Task Log Buffer Size: 768 bytes
[09:03:34][C][esp_ldo:024]: ESP LDO Channel 3:
[09:03:34][C][esp_ldo:024]: Voltage: 2.500000V
[09:03:34][C][esp_ldo:024]: Adjustable: NO
[09:03:34][C][wifi:1304]: WiFi:
[09:03:34][C][wifi:1304]: Local MAC: 30:ED:A0:EA:6E:0D
[09:03:34][C][wifi:1304]: Connected: NO
[09:03:34][C][esphome.ota:075]: Over-The-Air updates:
[09:03:34][C][esphome.ota:075]: Address: p4-esp.local:3232
[09:03:34][C][esphome.ota:075]: Version: 2
[09:03:34][C][esphome.ota:082]: Password configured
[09:03:34][C][safe_mode:021]: Safe Mode:
[09:03:34][C][safe_mode:021]: Successful after: 60s
[09:03:34][C][safe_mode:021]: Invoke after: 10 attempts
[09:03:34][C][safe_mode:021]: Duration: 300s
[09:03:34][C][safe_mode:038]: Bootloader rollback: support unknown
[09:03:34][C][api:221]: Server:
[09:03:34][C][api:221]: Address: p4-esp.local:6053
[09:03:34][C][api:221]: Listen backlog: 4
[09:03:34][C][api:221]: Max connections: 8
[09:03:34][C][api:233]: Noise encryption: NO
[09:03:34][C][mdns:177]: mDNS:
[09:03:34][C][mdns:177]: Hostname: p4-esp
[09:03:41]E (19785) task_wdt: Task watchdog got triggered. The following tasks/users did not reset the watchdog in time:
[09:03:41]E (19785) task_wdt: - loopTask (CPU 1)
[09:03:41]E (19785) task_wdt: Tasks currently running:
[09:03:41]E (19785) task_wdt: CPU 0: IDLE0
[09:03:41]E (19785) task_wdt: CPU 1: IDLE1
[09:03:41]E (19785) task_wdt: Aborting.
[09:03:41]E (19785) task_wdt: Print CPU 1 registers
[09:03:41]
[09:03:41]
[09:03:41]Core 1 register dump:
[09:03:41]MEPC : 0x4ff022a8 RA : 0x4ff02296 SP : 0x4ff1d720 GP : 0x4ff0b680
[09:03:41]TP : 0x4ff1d770 T0 : 0x00000000 T1 : 0x4ff01d50 T2 : 0x00000000
[09:03:41]S0/FP : 0x00000000 S1 : 0x4ff10000 A0 : 0x00000000 A1 : 0x00000000
[09:03:41]A2 : 0x00000000 A3 : 0x00000000 A4 : 0x00000000 A5 : 0x3ff06000
[09:03:41]A6 : 0x00000000 A7 : 0x00000000 S2 : 0x00000000 S3 : 0x4ff0e000
[09:03:41]S4 : 0x4ff10000 S5 : 0x00000000 S6 : 0x00000000 S7 : 0x00000000
[09:03:41]S8 : 0x00000000 S9 : 0x00000000 S10 : 0x00000000 S11 : 0x00000000
[09:03:41]T3 : 0x00000000 T4 : 0x00000000 T5 : 0x00000000 T6 : 0x00000000
[09:03:41]MSTATUS : 0x00000000 MTVEC : 0x4ff10000 MCAUSE : 0x00000000 MTVAL : 0x40060c8a
[09:03:41]MHARTID : 0x00000000
[09:03:41]
[09:03:41]Stack memory:
[09:03:41]4ff1d720: 0x00000000 0x4ff10000 0x00000000 0x40060c8a 0x00000000 0x00000000 0x00000000 0x00000000
[09:03:41]4ff1d740: 0x00000000 0x00000000 0x00000000 0x00000000 0x00000000 0x00000000 0x00000000 0x00000000
[09:03:41]4ff1d760: 0x00000000 0xa5a5a5a5 0xa5a5a5a5 0xa5a5a5a5 0x00000000 0x4ff1d194 0x4ff1d194 0x00000000
[09:03:41]4ff1d780: 0x00000000 0x00000000 0xa5a5a5a5 0xa5a5a5a5 0xa5a5a5a5 0x00000160 0x4ff1d6a0 0x00000000
[09:03:41]4ff1d7a0: 0x4ff0e36c 0x4ff1d034 0x4ff1d798 0x4ff0e364 0x00000019 0x00000000 0x00000000 0x4ff1d798
[09:03:41]4ff1d7c0: 0x00000000 0x00000000 0x4ff1d194 0x454c4449 0x00000031 0x00000000 0x00000000 0x00000001
[09:03:41]4ff1d7e0: 0x4ff1d790 0x00000000 0x00000000 0x00000000 0x00000000 0x00000000 0x4ff10698 0x4ff10700
[09:03:41]4ff1d800: 0x4ff10768 0x00000000 0x00000000 0x00000001 0x00000000 0x00000000 0x00000000 0x40048634
[09:03:41]4ff1d820: 0x00000000 0x00000000 0x00000000 0x00000000 0x00000000 0x00000000 0x00000000 0x00000000
[09:03:41]4ff1d840: 0x00000000 0x00000000 0x00000000 0x00000000 0x00000000 0x00000000 0x00000000 0x00000000
[09:03:41]4ff1d860: 0x00000000 0x00000000 0x00000000 0x00000000 0x00000000 0x00000000 0x00000000 0x00000000
[09:03:41]4ff1d880: 0x00000000 0x00000000 0x00000000 0x00000000 0x00000000 0x00000000 0x00000000 0x00000000
[09:03:41]4ff1d8a0: 0x00000000 0x00000000 0x00000000 0x00000000 0x00000000 0x00000000 0x00000000 0x00000000
[09:03:41]4ff1d8c0: 0x00000000 0x00000000 0x00000000 0x00000000 0x00000000 0x00000000 0x00000000 0x00000000
[09:03:41]4ff1d8e0: 0x00000000 0x00000000 0x00000200 0x6599f643 0x9edb2eaf 0x4ff1d790 0x00000010 0x0008010a
[09:03:41]4ff1d900: 0x00000035 0x00000000 0x4ff3b2c8 0x00000010 0x0001010a 0x00000050 0x00000000 0x4ff1d924
[09:03:41]4ff1d920: 0x00000010 0x0003010a 0x00000036 0x00000000 0x4ff3fb98 0x0000000c 0x00000000 0x4ff10044
[09:03:41]4ff1d940: 0x4ff1d930 0x00000160 0x4ff3f800 0x000039b1 0x4ff0e358 0x4ff176ac 0x4ff1d948 0x4ff0e350
[09:03:41]4ff1d960: 0x00000018 0x4ff23478 0x4ff23478 0x4ff1d948 0x4ff23470 0x00000001 0x4ff3db0c 0x706f6f6c
[09:03:41]4ff1d980: 0x6b736154 0x00000000 0x00000000 0x00000001 0x4ff3fb00 0x00000001 0x00000000 0x4ff217a0
[09:03:41]4ff1d9a0: 0x4004be08 0x00000000 0x4ff10698 0x4ff10700 0x4ff10768 0x00000000 0x00000000 0x00000001
[09:03:41]4ff1d9c0: 0x00000000 0x00000000 0x4ff1dc20 0x40048634 0x00000000 0x00000000 0x00000000 0x00000000
[09:03:41]4ff1d9e0: 0x00000000 0x00000000 0x00000000 0x00000000 0x00000000 0x00000000 0x00000000 0x00000000
[09:03:41]4ff1da00: 0x00000000 0x00000000 0x00000000 0x00000000 0x00000000 0x00000000 0x00000000 0x00000000
[09:03:41]4ff1da20: 0x00000000 0x00000000 0x00000000 0x00000000 0x00000000 0x00000000 0x00000000 0x00000000
[09:03:41]4ff1da40: 0x00000000 0x00000000 0x00000000 0x00000000 0x00000000 0x00000000 0x00000000 0x00000000
[09:03:41]4ff1da60: 0x00000000 0x00000000 0x00000000 0x00000000 0x00000000 0x00000000 0x00000000 0x00000000
[09:03:41]4ff1da80: 0x00000000 0x00000000 0x00000000 0x00000000 0x00000000 0x00000000 0x00000000 0xaa84bcbf
[09:03:41]4ff1daa0: 0x358c2ef0 0x4ff1d940 0x0000000c 0x00000000 0x4ff10044 0x4ff1daa4 0x00000014 0x0defe4e3
[09:03:41]4ff1dac0: 0x4ff1daac 0x00000004 0x4ff10044 0x4ff1dab4 0x00000024 0x35626333 0x32643762 0x32386162
[09:03:41]4ff1dae0: 0x61643438 0x33323963 0x61636631 0x33666531 0x32356339 0x4ff1da00 0x00000028 0x4009ac4c
[09:03:41]4ff1db00: 0x4007bf68 0x00020032 0x0000ea60 0x000493e0 0x00000001 0x00000064 0x00000a00 0x00000002
[09:03:41]
[09:03:41]
[09:03:41]
[09:03:41]ELF file SHA256: b33544a89
[09:03:41]
[09:03:41]Rebooting...
[09:03:41]ESP-ROM:esp32p4-eco2-20240710
[09:03:41]Build:Jul 10 2024
[09:03:41]rst:0xc (SW_CPU_RESET),boot:0xe (SPI_FAST_FLASH_BOOT)
[09:03:41]Core0 Saved PC:0x40032390
[09:03:41]Core1 Saved PC:0x4ff04ef2
[09:03:41]SPI mode:DIO, clock div:1
[09:03:41]load:0x4ff33ce0,len:0x164c
[09:03:41]load:0x4ff29ed0,len:0xe08
[09:03:41]load:0x4ff2cbd0,len:0x360c
[09:03:41]entry 0x4ff29ed0
[09:03:41]I (33) boot: ESP-IDF 5.5.2 2nd stage bootloader
[09:03:41]I (33) boot: compile time Jan 24 2026 08:57:39
[09:03:41]I (34) boot: Multicore bootloader
[09:03:41]I (35) boot: chip revision: v1.3
[09:03:41]I (36) boot: efuse block revision: v0.3
[09:03:41]I (40) boot.esp32p4: SPI Speed : 80MHz
[09:03:41]I (43) boot.esp32p4: SPI Mode : DIO
[09:03:41]I (47) boot.esp32p4: SPI Flash Size : 16MB
[09:03:41]I (51) boot: Enabling RNG early entropy source...
[09:03:41]I (56) boot: Partition Table:
[09:03:41]I (58) boot: ## Label Usage Type ST Offset Length
[09:03:41]I (64) boot: 0 otadata OTA data 01 00 00009000 00002000
[09:03:41]I (71) boot: 1 phy_init RF data 01 01 0000b000 00001000
[09:03:41]I (77) boot: 2 app0 OTA app 00 10 00010000 007c0000
[09:03:41]I (84) boot: 3 app1 OTA app 00 11 007d0000 007c0000
[09:03:41]I (90) boot: 4 nvs WiFi data 01 02 00f90000 0006d000
[09:03:41]I (98) boot: End of partition table
[09:03:41]I (101) esp_image: segment 0: paddr=00010020 vaddr=40070020 size=306e0h (198368) map
[09:03:41]I (136) esp_image: segment 1: paddr=00040708 vaddr=30100000 size=00044h ( 68) load
[09:03:41]I (138) esp_image: segment 2: paddr=00040754 vaddr=4ff00000 size=0ae34h ( 44596) load
[09:03:41]I (148) esp_image: segment 3: paddr=0004b590 vaddr=4ff0ae80 size=025fch ( 9724) load
[09:03:41]I (151) esp_image: segment 4: paddr=0004db94 vaddr=00000000 size=02484h ( 9348)
[09:03:41]I (157) esp_image: segment 5: paddr=00050020 vaddr=40000020 size=62e4ch (405068) map
[09:03:41]I (222) boot: Loaded app from partition at offset 0x10000
[09:03:41]I (222) boot: Disabling RNG early entropy source...
[09:03:42][I][logger:121]: Log initialized
[09:03:42][C][safe_mode:118]: Unsuccessful boot attempts: 2
[09:03:42][D][esp32.preferences:155]: Writing 1 items: 0 cached, 1 written, 0 failed
[09:03:42][I][app:087]: Running through setup()
[09:03:42][D][esp_ldo:020]: Acquired LDO channel 3 with voltage 2.500000V
[09:03:44][C][wifi:475]: Starting
[09:03:44][D][wifi:1098]: Starting scan
[09:03:44][C][component:249]: Setup wifi took 2278ms
[09:03:44][W][component:386]: api set Warning flag: unspecified
[09:03:44][I][app:134]: setup() finished successfully!
[09:03:44][W][component:395]: wifi set Warning flag: scanning for networks
[09:03:44][I][app:206]: ESPHome version 2026.1.1 compiled on 2026-01-24 09:01:55 -0600
[09:03:44][I][app:213]: ESP32 Chip: ESP32-P4 r1.3, 2 core(s)
[09:03:44][C][logger:316]: Logger:
[09:03:44][C][logger:316]: Max Level: DEBUG
[09:03:44][C][logger:316]: Initial Level: DEBUG
[09:03:44][C][logger:322]: Log Baud Rate: 115200
[09:03:44][C][logger:322]: Hardware UART: UART0
[09:03:44][C][logger:332]: Task Log Buffer Size: 768 bytes
[09:03:44][C][esp_ldo:024]: ESP LDO Channel 3:
[09:03:44][C][esp_ldo:024]: Voltage: 2.500000V
[09:03:44][C][esp_ldo:024]: Adjustable: NO
[09:03:44][C][wifi:1304]: WiFi:
[09:03:44][C][wifi:1304]: Local MAC: 30:ED:A0:EA:6E:0D
[09:03:44][C][wifi:1304]: Connected: NO
[09:03:44][C][esphome.ota:075]: Over-The-Air updates:
[09:03:44][C][esphome.ota:075]: Address: p4-esp.local:3232
[09:03:44][C][esphome.ota:075]: Version: 2
[09:03:44][C][esphome.ota:082]: Password configured
[09:03:44][C][safe_mode:021]: Safe Mode:
[09:03:44][C][safe_mode:021]: Successful after: 60s
[09:03:44][C][safe_mode:021]: Invoke after: 10 attempts
[09:03:44][C][safe_mode:021]: Duration: 300s
[09:03:44][C][safe_mode:038]: Bootloader rollback: support unknown
[09:03:44][W][safe_mode:044]: Last reset too quick; invoke in 8 restarts
[09:03:44][C][api:221]: Server:
[09:03:44][C][api:221]: Address: p4-esp.local:6053
[09:03:44][C][api:221]: Listen backlog: 4
[09:03:44][C][api:221]: Max connections: 8
[09:03:44][C][api:233]: Noise encryption: NO
[09:03:44][C][mdns:177]: mDNS:
[09:03:44][C][mdns:177]: Hostname: p4-esp
[09:03:51]E (19801) task_wdt: Task watchdog got triggered. The following tasks/users did not reset the watchdog in time:
[09:03:51]E (19801) task_wdt: - loopTask (CPU 1)
[09:03:51]E (19801) task_wdt: Tasks currently running:
[09:03:51]E (19801) task_wdt: CPU 0: IDLE0
[09:03:51]E (19801) task_wdt: CPU 1: IDLE1
[09:03:51]E (19801) task_wdt: Aborting.
[09:03:51]E (19801) task_wdt: Print CPU 1 registers
[09:03:52]
[09:03:52]
[09:03:52]Core 1 register dump:
[09:03:52]MEPC : 0x4ff022a8 RA : 0x4ff02296 SP : 0x4ff1d720 GP : 0x4ff0b680
[09:03:52]TP : 0x4ff1d770 T0 : 0x00000000 T1 : 0x4ff01d50 T2 : 0x00000000
[09:03:52]S0/FP : 0x00000000 S1 : 0x4ff10000 A0 : 0x00000000 A1 : 0x00000000
[09:03:52]A2 : 0x00000000 A3 : 0x00000000 A4 : 0x00000000 A5 : 0x3ff06000
[09:03:52]A6 : 0x00000000 A7 : 0x00000000 S2 : 0x00000000 S3 : 0x4ff0e000
[09:03:52]S4 : 0x4ff10000 S5 : 0x00000000 S6 : 0x00000000 S7 : 0x00000000
[09:03:52]S8 : 0x00000000 S9 : 0x00000000 S10 : 0x00000000 S11 : 0x00000000
[09:03:52]T3 : 0x00000000 T4 : 0x00000000 T5 : 0x00000000 T6 : 0x00000000
[09:03:52]MSTATUS : 0x00000000 MTVEC : 0x4ff10000 MCAUSE : 0x00000000 MTVAL : 0x40060c8a
[09:03:52]MHARTID : 0x00000000
[09:03:52]
[09:03:52]Stack memory:
[09:03:52]4ff1d720: 0x00000000 0x4ff10000 0x00000000 0x40060c8a 0x00000000 0x00000000 0x00000000 0x00000000
[09:03:52]4ff1d740: 0x00000000 0x00000000 0x00000000 0x00000000 0x00000000 0x00000000 0x00000000 0x00000000
[09:03:52]4ff1d760: 0x00000000 0xa5a5a5a5 0xa5a5a5a5 0xa5a5a5a5 0x00000000 0x4ff1d194 0x4ff1d194 0x00000000
[09:03:52]4ff1d780: 0x00000000 0x00000000 0xa5a5a5a5 0xa5a5a5a5 0xa5a5a5a5 0x00000160 0x4ff1d6a0 0x00000000
[09:03:52]4ff1d7a0: 0x4ff0e36c 0x4ff1d034 0x4ff1d798 0x4ff0e364 0x00000019 0x00000000 0x00000000 0x4ff1d798
[09:03:52]4ff1d7c0: 0x00000000 0x00000000 0x4ff1d194 0x454c4449 0x00000031 0x00000000 0x00000000 0x00000001
[09:03:52]4ff1d7e0: 0x4ff1d790 0x00000000 0x00000000 0x00000000 0x00000000 0x00000000 0x4ff10698 0x4ff10700
[09:03:52]4ff1d800: 0x4ff10768 0x00000000 0x00000000 0x00000001 0x00000000 0x00000000 0x00000000 0x40048634
[09:03:52]4ff1d820: 0x00000000 0x00000000 0x00000000 0x00000000 0x00000000 0x00000000 0x00000000 0x00000000
[09:03:52]4ff1d840: 0x00000000 0x00000000 0x00000000 0x00000000 0x00000000 0x00000000 0x00000000 0x00000000
[09:03:52]4ff1d860: 0x00000000 0x00000000 0x00000000 0x00000000 0x00000000 0x00000000 0x00000000 0x00000000
[09:03:52]4ff1d880: 0x00000000 0x00000000 0x00000000 0x00000000 0x00000000 0x00000000 0x00000000 0x00000000
[09:03:52]4ff1d8a0: 0x00000000 0x00000000 0x00000000 0x00000000 0x00000000 0x00000000 0x00000000 0x00000000
[09:03:52]4ff1d8c0: 0x00000000 0x00000000 0x00000000 0x00000000 0x00000000 0x00000000 0x00000000 0x00000000
[09:03:52]4ff1d8e0: 0x00000000 0x00000000 0x00000200 0x6599f643 0x9edb2eaf 0x4ff1d790 0x00000010 0x0008010a
[09:03:52]4ff1d900: 0x00000035 0x00000000 0x4ff3b2c8 0x00000010 0x0001010a 0x00000050 0x00000000 0x4ff1d924
[09:03:52]4ff1d920: 0x00000010 0x0003010a 0x00000036 0x00000000 0x4ff3fb98 0x0000000c 0x00000000 0x4ff10044
[09:03:52]4ff1d940: 0x4ff1d930 0x00000160 0x4ff3f800 0x000039b9 0x4ff0e358 0x4ff176ac 0x4ff1d948 0x4ff0e350
[09:03:52]4ff1d960: 0x00000018 0x4ff23478 0x4ff23478 0x4ff1d948 0x4ff23470 0x00000001 0x4ff3db0c 0x706f6f6c
[09:03:52]4ff1d980: 0x6b736154 0x00000000 0x00000000 0x00000001 0x4ff3fb00 0x00000001 0x00000000 0x4ff217a0
[09:03:52]4ff1d9a0: 0x4004be08 0x00000000 0x4ff10698 0x4ff10700 0x4ff10768 0x00000000 0x00000000 0x00000001
[09:03:52]4ff1d9c0: 0x00000000 0x00000000 0x4ff1dc20 0x40048634 0x00000000 0x00000000 0x00000000 0x00000000
[09:03:52]4ff1d9e0: 0x00000000 0x00000000 0x00000000 0x00000000 0x00000000 0x00000000 0x00000000 0x00000000
[09:03:52]4ff1da00: 0x00000000 0x00000000 0x00000000 0x00000000 0x00000000 0x00000000 0x00000000 0x00000000
[09:03:52]4ff1da20: 0x00000000 0x00000000 0x00000000 0x00000000 0x00000000 0x00000000 0x00000000 0x00000000
[09:03:52]4ff1da40: 0x00000000 0x00000000 0x00000000 0x00000000 0x00000000 0x00000000 0x00000000 0x00000000
[09:03:52]4ff1da60: 0x00000000 0x00000000 0x00000000 0x00000000 0x00000000 0x00000000 0x00000000 0x00000000
[09:03:52]4ff1da80: 0x00000000 0x00000000 0x00000000 0x00000000 0x00000000 0x00000000 0x00000000 0xaa84bcbf
[09:03:52]4ff1daa0: 0x358c2ef0 0x4ff1d940 0x0000000c 0x00000000 0x4ff10044 0x4ff1daa4 0x00000014 0x0defe4e3
[09:03:52]4ff1dac0: 0x4ff1daac 0x00000004 0x4ff10044 0x4ff1dab4 0x00000024 0x35626333 0x32643762 0x32386162
[09:03:52]4ff1dae0: 0x61643438 0x33323963 0x61636631 0x33666531 0x32356339 0x4ff1da00 0x00000028 0x4009ac4c
[09:03:52]4ff1db00: 0x4007bf68 0x00020032 0x0000ea60 0x000493e0 0x00000002 0x00000064 0x00000a00 0x00000002
[09:03:52]
[09:03:52]
[09:03:52]
[09:03:52]ELF file SHA256: b33544a89
[09:03:52]
[09:03:52]Rebooting...
[09:03:52]ESP-ROM:esp32p4-eco2-20240710
[09:03:52]Build:Jul 10 2024
[09:03:52]rst:0xc (SW_CPU_RESET),boot:0xe (SPI_FAST_FLASH_BOOT)
[09:03:52]Core0 Saved PC:0x40032390
[09:03:52]Core1 Saved PC:0x4ff04ef2
[09:03:52]SPI mode:DIO, clock div:1
[09:03:52]load:0x4ff33ce0,len:0x164c
[09:03:52]load:0x4ff29ed0,len:0xe08
[09:03:52]load:0x4ff2cbd0,len:0x360c
[09:03:52]entry 0x4ff29ed0
[09:03:52]I (33) boot: ESP-IDF 5.5.2 2nd stage bootloader
[09:03:52]I (33) boot: compile time Jan 24 2026 08:57:39
[09:03:52]I (34) boot: Multicore bootloader
[09:03:52]I (35) boot: chip revision: v1.3
[09:03:52]I (36) boot: efuse block revision: v0.3
[09:03:52]I (40) boot.esp32p4: SPI Speed : 80MHz
[09:03:52]I (43) boot.esp32p4: SPI Mode : DIO
[09:03:52]I (47) boot.esp32p4: SPI Flash Size : 16MB
[09:03:52]I (51) boot: Enabling RNG early entropy source...
[09:03:52]I (56) boot: Partition Table:
[09:03:52]I (58) boot: ## Label Usage Type ST Offset Length
[09:03:52]I (64) boot: 0 otadata OTA data 01 00 00009000 00002000
[09:03:52]I (71) boot: 1 phy_init RF data 01 01 0000b000 00001000
[09:03:52]I (77) boot: 2 app0 OTA app 00 10 00010000 007c0000
[09:03:52]I (84) boot: 3 app1 OTA app 00 11 007d0000 007c0000
[09:03:52]I (90) boot: 4 nvs WiFi data 01 02 00f90000 0006d000
[09:03:52]I (98) boot: End of partition table
[09:03:52]I (101) esp_image: segment 0: paddr=00010020 vaddr=40070020 size=306e0h (198368) map
[09:03:52]I (136) esp_image: segment 1: paddr=00040708 vaddr=30100000 size=00044h ( 68) load
[09:03:52]I (138) esp_image: segment 2: paddr=00040754 vaddr=4ff00000 size=0ae34h ( 44596) load
[09:03:52]I (148) esp_image: segment 3: paddr=0004b590 vaddr=4ff0ae80 size=025fch ( 9724) load
[09:03:52]I (151) esp_image: segment 4: paddr=0004db94 vaddr=00000000 size=02484h ( 9348)
[09:03:52]I (157) esp_image: segment 5: paddr=00050020 vaddr=40000020 size=62e4ch (405068) map
[09:03:52]I (222) boot: Loaded app from partition at offset 0x10000
[09:03:52]I (222) boot: Disabling RNG early entropy source...
[09:03:52][I][logger:121]: Log initialized
[09:03:52][C][safe_mode:118]: Unsuccessful boot attempts: 3
[09:03:52][D][esp32.preferences:155]: Writing 1 items: 0 cached, 1 written, 0 failed
[09:03:52][I][app:087]: Running through setup()
[09:03:52][D][esp_ldo:020]: Acquired LDO channel 3 with voltage 2.500000V
[09:03:54][C][wifi:475]: Starting
[09:03:54][D][wifi:1098]: Starting scan
[09:03:54][C][component:249]: Setup wifi took 2278ms
[09:03:54][W][component:386]: api set Warning flag: unspecified
[09:03:54][I][app:134]: setup() finished successfully!
[09:03:54][W][component:395]: wifi set Warning flag: scanning for networks
[09:03:54][I][app:206]: ESPHome version 2026.1.1 compiled on 2026-01-24 09:01:55 -0600
[09:03:54][I][app:213]: ESP32 Chip: ESP32-P4 r1.3, 2 core(s)
[09:03:54][C][logger:316]: Logger:
[09:03:54][C][logger:316]: Max Level: DEBUG
[09:03:54][C][logger:316]: Initial Level: DEBUG
[09:03:54][C][logger:322]: Log Baud Rate: 115200
[09:03:54][C][logger:322]: Hardware UART: UART0
[09:03:54][C][logger:332]: Task Log Buffer Size: 768 bytes
[09:03:54][C][esp_ldo:024]: ESP LDO Channel 3:
[09:03:54][C][esp_ldo:024]: Voltage: 2.500000V
[09:03:54][C][esp_ldo:024]: Adjustable: NO
[09:03:54][C][wifi:1304]: WiFi:
[09:03:54][C][wifi:1304]: Local MAC: 30:ED:A0:EA:6E:0D
[09:03:54][C][wifi:1304]: Connected: NO
[09:03:54][C][esphome.ota:075]: Over-The-Air updates:
[09:03:54][C][esphome.ota:075]: Address: p4-esp.local:3232
[09:03:54][C][esphome.ota:075]: Version: 2
[09:03:54][C][esphome.ota:082]: Password configured
[09:03:54][C][safe_mode:021]: Safe Mode:
[09:03:54][C][safe_mode:021]: Successful after: 60s
[09:03:54][C][safe_mode:021]: Invoke after: 10 attempts
[09:03:54][C][safe_mode:021]: Duration: 300s
[09:03:54][C][safe_mode:038]: Bootloader rollback: support unknown
[09:03:54][W][safe_mode:044]: Last reset too quick; invoke in 7 restarts
[09:03:54][C][api:221]: Server:
[09:03:54][C][api:221]: Address: p4-esp.local:6053
[09:03:54][C][api:221]: Listen backlog: 4
[09:03:54][C][api:221]: Max connections: 8
[09:03:54][C][api:233]: Noise encryption: NO
[09:03:54][C][mdns:177]: mDNS:
[09:03:54][C][mdns:177]: Hostname: p4-esp
Automate on!
DaviBoi

