Integrating HVAC system to HA via BMS interface

I would be curious to see some photos of the PCB you have in your unit to see what port your using.

On the Vent Axia Sentinel Kinetic I’m using, the BMS port (RJ9/RJ10) is connected to a MAX232 equivalent chip, and is used to connect a remote 1602 LCD display over RS232 communication.

There is a RJ11 port I’ve not been able to identify it’s purpose yet, and an unpopulated RJ45 that connects to a TTL UART of the MCU

If the VentAxia device uses CANBUS that would be amazing, I will investigate this in a week’s time.

In the meantime time I’ve been building a remote display with a ESP8266 to make steps towards adding ESPHome support over serial


Needs a couple of fixes (display is rotated by 180 and the MAX3232 prevents programming without the addition of an inline resistor) before a second batch is made, but it works

1 Like

Hi guys,

following this project with great interest :slight_smile: I will try to add my bit to the puzzle as well.

There is a company called Regulus in Czechia which is selling rebranded Vent-Axia units. They have a whole suite for home automation which is based on the PLC. Now, they are offering a module that will connect to the Vent-Axia board and will take control over it. It then uses CIB for the communication with PLC. Here are the links to the official connection manual with some schemas. Its in Czech unfortunatelly but you can translate it via AI :slight_smile:

How does that even work to set the Summer bypass, read the temperature and know the mode of the unit?

The output the the MVHR is 0-10v on a input pretending to be a CO2 sensor, and the output is for the error LED.
I don’t know how they could get that info or set summer bypass with that control system

That BMS interface perhaps?

Not according to the PDF firing guide for the unit listed above. Just connected to a 0-10V line for fan speed conteol, and the LED ouptput for warning feedback

TBH im working with a group to try and get low level control over the full device

1 Like

It would a fantastic to have manual control over the summer bypass feature

We are working on it, to connect to the vent axia sentinel kinetic BH and Plus by emulating the display, and then programatically entering into the system by simulating button presses.

This way, while crude, should allow for setting summer bypass mode, fan speed, and even reading the temperature and humidity (By reading from the Development menu)

2 Likes

Got some progress getting Temperature, hunidity and motor speeds out of the unit into Home assistant. Still rough but making progress


2 Likes

Wow! That looks promising :slight_smile:

Well done!

Is it only reading the parameters, or will it accept inputs too?

What hardware are you using, and where can it be purchased?

Thanks a lot for your hard work.

It’s a custom board with Gerber’s available on GitHub.
The board is a prototype with a display and buttons, but the intent will be to strip it back to just a ESP8266 that can hide in the MVHR unit

The system pretends to be the display, so it should be able to do anything you can do from the display.

It can set boost easily, and should be able to set other functions programtically too by scripting button presses

2 Likes

In not really profficient at coding, but you can see the code coming togeather in the repo here

If you use Visual Studio Code or derivatives, and install Wokwi, you can simulate the basic functionality of sending and recieving serial packets.

The next task is automating the button combos to scan through the Diagnosit menu on a schedule (maybe once a minute?)
and sorting the packets of data from each “Page” to the correct sensor type in ESPHome. I got Text sensors working today, so im making some progress, slowly :wink:

Anyone here know how to make the I2C LCD display not block as long. Its messing up the timings for sending serial data…

1 Like

@Alextrical Your approach is very interesting.

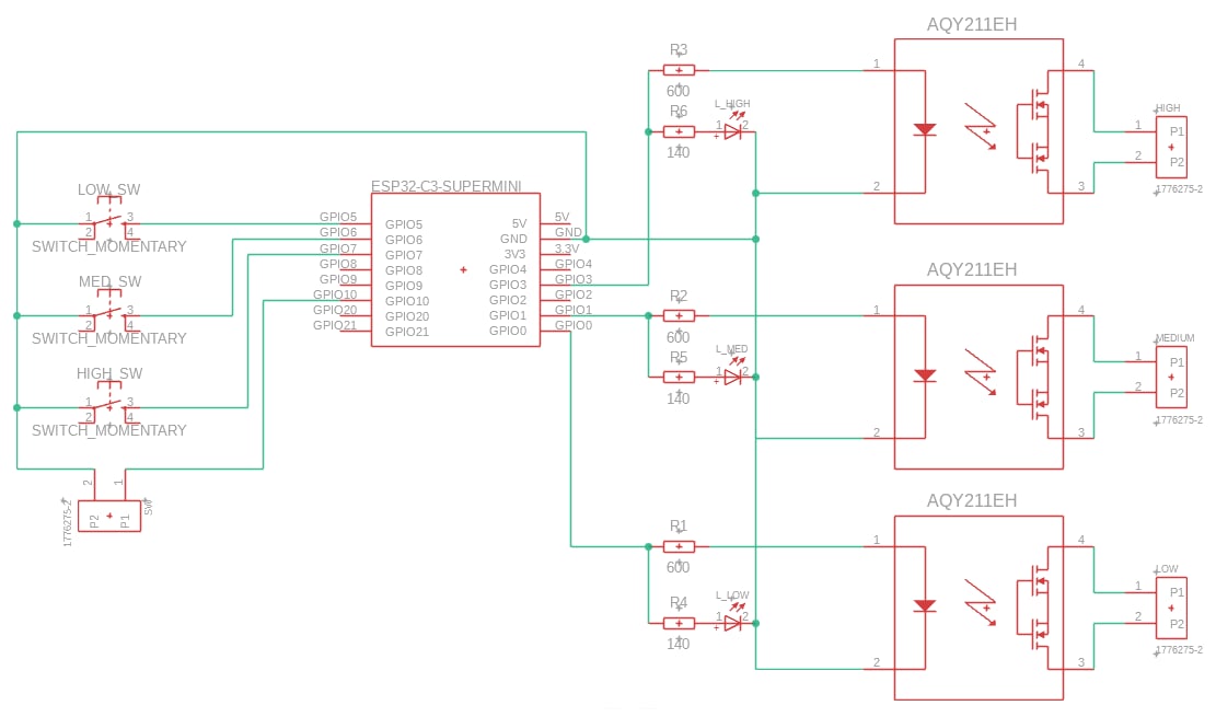
I’m not particularly good at low level communication so i chose to utilize SW1-3 and added input from my wall impulse switches. If anyone’s interested, I have designed simple PCB with optocouplers (as SW1-4 are 5V 0.3mA when shunted, so standard relay is a bit overkill). It needs to be verified if it works, still waiting for PCB and components to arrive.

But i’m definitely interested in hiding small ESP inside the unit and have full control over it, including summer bypass. Let me know if i can be helpful in any way.

Hi, could i get that schematic pls? I might use it but add two BME680 sensors for the inlet/outlet air. Thanks

Sure, but be aware that it has not been tested yet. I will post my results in 1-2 weeks once the PCB and optocouplers arrive.

Also, how would you attach those BME680 to inlet/outlet? next to filters or is there a better way to get it up the pipes?

Can confirm this works with Vent-Axia Sentinel Kinetic Advance S with new WiFi controller.
Used the BMS port for power 24v or 5v and rs485 as per your RJ12 pinout with M5 Atom lite and Atom RS485 adapter and Esphome.
I have previously contacted Vent-Axia UK for RS485 details and the answer was it’s not posible and that this is designed only with their systems and sensors.

1 Like

Looking good. Im pretty close to getting the same for the non Advance version over RS232. Can you share your code (mostly the sensor types your exposing) and icons so I can design the yaml look the same for my external component for the “Vent-Axia Sentinel Kinetic” GitHub - alextrical/ESPHome-Vent-Axia-Sentinel-Kinetic: ESPHome external component for the Vent-Axia Sentinel Kinetic to emulate a Wired Remote Controller

Edit: I think ive found the YAML at comair-esphome-modbus/comair.yaml at 4e83aec704f88959b8b7fd10deeab2470864f631 · Ebrink/comair-esphome-modbus · GitHub

Got it working on an ESP8266 and Likeley an ESP32 (to be tested but dont see why it wouldnt)
output
Repo for the external component can be found here

1 Like

Hi @Alextrical,
What’s the minimum working implementation of your solution? An ESP8266/ESP32, RS232 to TTL converter such as MAX3232 and plug it in BMS connector on the unit?
I’ve checked your schematic and it seems to be the case, just want to confirm this.
Thanks

1 Like

Hi, tbh I cannot even find where that schematic is, and I would also love to order whatever parts I’m missing and try to build and test it. Thanks.