I need to give you some background to my requirements, hopefully not too long winded.
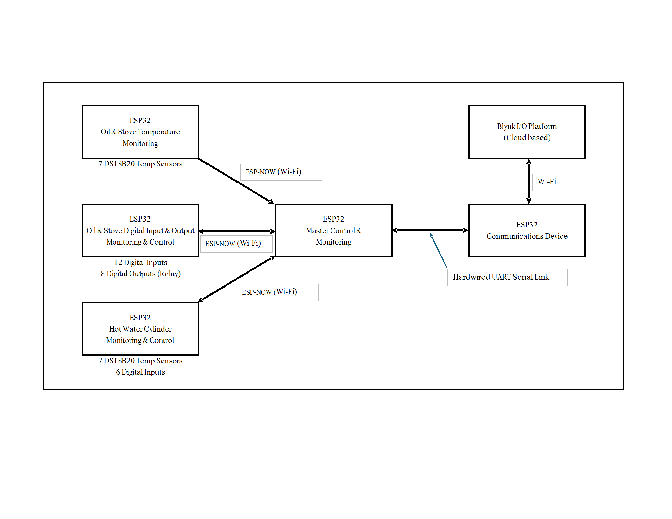
Over the last 3 years mainly as a hobby, I have been building a project for the monitoring of my home’s central heating and hot water systems with the view to improving efficiency. I based the system on the ESP32 and although far from an expert I have become reasonably proficient at programming the ESP32 using Arduino IDE and coding in C++. I attach a simple sketch of the existing network, but briefly I have 3 local ESP32’s with hardwired I/O for monitoring temperatures (14), digital inputs (18) and digital outputs (8). These 3 ESP32’s are connected to a Master ESP32 by ESP-NOW (on board Wi-Fi). The Master ESP32 collates and manipulates monitoring data and forwards the received data to a 5th ESP32 via a hardwired UART serial link. This communications ESP32 then extracts the data from the serial link and processes it for sending by Wi-Fi to the Blynk IOT Platform.
For those not aware Blynk IOT is a proprietary software platform that allows the user to easily develop their own dashboards and controls and can connect to it remotely from a phone. I have this system working successfully, however, because I am using the free version with limited capability, I have not been able to take this project any further. Purchasing a license for the pro version at circa. $130 per month is clearly not an option.
Unless you have any other suggestions, Home Assistant looks to be the way to go. I am extremely reluctant to start again and throw away all the work I have done and replace the existing code with Yaml (even if this is possible). So, I have a few questions:
-
Can I connect the communications ESP32 direct to Home Assistant without the use of ESP Home, if so, what method would you recommend, examples would be helpful?
-
Is there an issue with the quantity of data (14 temperature sensors and 26 digital I/O) that I want to transmit to HA using a single device?
-
If I need to use ESP Home, how do I format my data in the UART serial link for ESP Home to read this data, I have seen limited examples on this and am currently totally confused, give me C++ any day?
Thankyou.
