Linking HA results with OpenRemote

I am currently working on an energy management system architecture for energy communities, and I would like to get feedback on whether the approach I am considering is feasible, especially regarding the use of OpenRemote as a central platform.

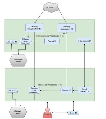
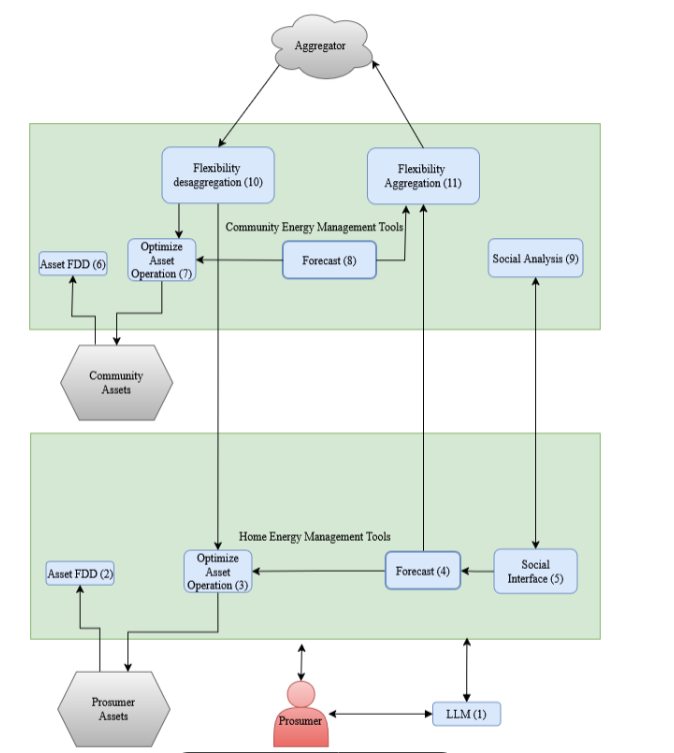
The architecture follows a two-tier design:

At the lower level (HEM – Home Energy Management Systems), each prosumer has a local setup based on Home Assistant. This layer is responsible for interacting directly with household assets (e.g., smart plugs, PV panels, batteries, EV chargers), performing local monitoring, basic fault detection, forecasting (consumption/production), and executing immediate control actions. Additionally, an LLM-based assistant is integrated at this level to provide explainability and user interaction in natural language.

At the upper level (CEM – Community Energy Management System), OpenRemote is used as a centralized platform. This layer aggregates data from all individual HEMs, including forecasts, flexibility, and asset states, and manages the energy community as a whole.

The main goal is not only to monitor the system but to actively manage energy flows within an energy community composed of multiple prosumers. In particular, we aim to enable:

  • Aggregation of individual forecasts into a community-level forecast
  • Coordination of energy flexibility across users
  • Optimization of both individual and shared community assets
  • Internal energy sharing within the community (e.g., prosumers selling surplus energy to other members who need it)
  • Decision-making on when to use local energy, share it within the community, or interact with the external grid
  • Interaction with external aggregators or energy markets

In this context, the community behaves as a coordinated entity where surplus and demand are balanced internally as much as possible before interacting with the grid.

From what I understand, OpenRemote is well-suited for asset management, data aggregation, rule-based automation, and visualization. However, I am unsure to what extent it can handle more advanced tasks such as:

  • Complex optimization (e.g., fair distribution of energy or economic benefits across the community)
  • Internal energy market mechanisms (matching supply and demand between prosumers, potentially including pricing logic)
  • Advanced forecasting using AI/ML models
  • Integration with LLM-based reasoning systems

My current idea is to use OpenRemote as the central orchestration layer (CEM), while delegating advanced intelligence (forecasting, optimization, decision-making, internal energy market logic, and LLM interactions) to external services (e.g., Python-based ML models, multi-agent systems, or LLM frameworks). These external components would compute decisions and send the results back to OpenRemote for execution and visualization.

Does this architecture make sense in practice?
More specifically:

  • Is OpenRemote suitable as the core platform for managing an energy community beyond monitoring, including coordination and execution of energy sharing strategies?
  • Has anyone implemented or seen similar setups involving internal energy sharing or peer-to-peer energy exchange using OpenRemote?
  • Are there known limitations when trying to implement community-level optimization or energy market logic within it?

Is this even achievable? I have not found a project similar to this one. I have a diagram so it can be understood better:

You are asking about OpenRemote in the HomeAssistant forums. Doing a thesis paper, or head puppeteer with a spinoff project looking for free consultancy advice?

Noble aspirations. Looks good when raising funds and getting projects approved.

Then comes reality.

You missed the vital addition - user support. The human aspect. Things going wrong. People fiddling. Change management.

Who is going to be responsible for this spaghetti? Each and every ‘prosumer’? A centralised area specific to your environment? Community based?

Your ‘LLM’ box is a certainity for nightmares, my experience being it is usually wrong and outdated.

Remember that the ‘Home’ in HomeAssistant refers to it being a hobby level activity, run and developed by volunteers, using Open Source software contributions from unknown capabilities of scatteted individuals (and increasingly using LLMs instead of AI), often reverse engineered from undocumented vendor APIs, supported by volunteers of unknown ability, using parts from varied vendors of varying reliability and support from countries with varying consumer support regulations and documentation. The fact that anything works is always a delight, whereas I suspect for you it should be a robust expectation.

Who is going to provide funding for ongoing support? The HomeAssistant model has zero cashflow going your way. How do you get paid? Can you financially support the HomeAssistant ecosystem from your model to give back to what is essentially free (time, futzing, and extensive technical knowledge requirements excluded)?

Some utilities already provide community based solutions similar to yours. They use specific hardware and software lock-in. Community battery rollout projects come to mind.

Specific users also control their energy environment to optimise their individual goals. You will find no two alike.

International standards are emerging. Your skill will be to harness those strongly.

Matter is one to look at, drunkenly staggering along after a few years, even these forums full of challenges of plug-and-pray, vendor lock-in still being an obstacle block, and simple things like universal IPv6 a distant goal. How you are going to integrate all this spaghetti should have you either extremely well paid or seeking career change - it ain’t there yet, and probably won’t be for a few more years yet. Too many immature fields (LLMs, AI - note the distinction, IOT, data interchange standards, existing competing communication standards, networking, etc) to puppeteer.

Who is going to answer the early morning call from a non-breastfeeding mom because the ‘smart’ lights won’t come on, the ‘smart’ refrigerator has stopped cooling, the ‘smart’ stove won’t come on to heat the milk, the baby and other seven kids are screaming in the dark, and you want them to read some error code from their community supplied box that is flashing, hung up on a scheduled update because one of the teenagers borrowed a network cable for their new playstation and the backup WiFi link is overloaded downloading porn movies and the latest game updates? Dad is drunk and shouting in the background, threatening to smash the ‘smart’ box and your face if it “doesn’t get fixed in the next two minutes”. Your tech support person doesn’t come from the same time zone and cannot speak ‘goodly Engrish’!

A final highlight: Money makes the world go round. How to extract maximum profit from this? Up front, as well as ongoing?

Promise the earth. Allocate an equal amount for your tech support as for your hardware costs in your proposal, put a two year expiry clause, get your consultancy fee up front, and then gracefully move to other projects ‘for health and family reasons’ just prior to rollout is my considered advice.

Rinse and repeat, updating your LinkedIn profile to get more projects ‘as you are experienced’ and wait for the industry and standards to catch up. Bleeding edge, not cutting edge. If there are too many failures behind you, move to more profitable and far easier ventures such as politics, religion, or banking to make the money roll in.

Sorry to quote experience and industry experience to give you some heads-up. Some may call it cynical, some objective, some realistic.

Good luck with your search.

Thanks for the detailed and honest reply — I really appreciate the reality check. You bring up very valid points, especially regarding support, system reliability, and the gap between prototype and real-world deployment.

To clarify a bit, this is indeed part of a research/academic project (not a commercial rollout at this stage), so the goal is more about validating the architecture and technical feasibility rather than deploying a production-ready system for end users right now. That said, your comments about maintenance, user behavior, and long-term support are extremely relevant and something we definitely need to consider early on.

Regarding Home Assistant, I fully agree with your point — it’s not designed as an enterprise-grade, fully supported solution. In our case, it’s being considered mainly as a flexible HEM (Home Energy Management) layer for prototyping and integration with household devices, not necessarily as the final production technology.

The same applies to the LLM part — we are aware of its limitations, and it’s more intended for explainability and user interaction rather than critical decision-making.

What I’m really trying to understand (and where your experience would be super valuable) is this:

From a technical and architectural point of view, do you think using OpenRemote as a centralized CEM (Community Energy Management) layer — aggregating data from multiple HEMs and coordinating energy flexibility — is a reasonable approach?

I completely agree that many of the technologies involved (IoT, standards, AI/LLMs, etc.) are still immature or fragmented. That’s actually part of why I’m trying to validate whether this kind of architecture makes sense at all today, or if it’s still too early.

Thanks again for the insight :slightly_smiling_face: