Midea A/C via local XYE

This is working for me! So - it’s a bit silly, but with the 2nd gen MR Cool Hyper Heat r454b, the SW1 dip switches go the opposite way that I expected. So for ‘auto discovery’ mode, you but the SW1 switches all to the left.

Additionally I wired S1/S2 with 18/2 wire from the air handler to the outdoor unit.

The SW1 dip switch settings definitely confused me a lot because I had the dip switches set backwards for each one.

edit: I’m also getting the 122 temperature same as above, but it was working before

edit2: rebooting (or possibly reflashing it - seems to resolve it). One thing I note - my log is showing the temperature in celsius for the sensor.ecobee that is being passed along. In the log above, seems like sometimes it gets flipped to Fahrenheit which then messes up the conversion resulting in a high temp

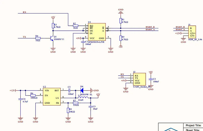
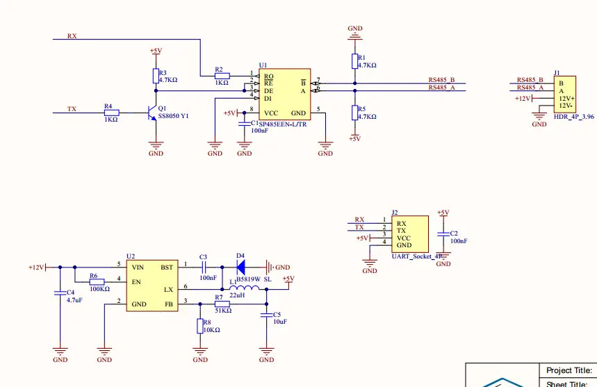
Are you powering this off the 5V XYE port supply or a separate 12V supply? I thought that 485tail board needs more than 5V.

My wall controller is a 12V variant connected to a “CN40” port on the indoor unit, so I have the Tail 485 wired straight in.

The 12V input is immediately regulated down to 5V which is used internally for the RS485 interface. I think it’d work fine if you left 12V disconnected and instead supplied 5V from the other direction.

From: m5-docs

Full schematic from a related variant: m5-docs

Looking for anything to do with defrost. I have discovered that field 25 shows 02 during defrost, It appears only during the heating phase. My real interest is looking for ways to control defrost. My unit (2T ducted Panasonic-Midea) defrosts often with no frost on the coil. These defrosts, while short (~1 minute), don’t appear to serve any function but waste energy.

1 Like

I highly doubt you can control the defrost algorithm in the outdoor unit from the common connection ports. For the RS485 port (not XYE), Midea sells a diagnostic/test unit that can control the compressor’s output and run a defrost test, but I never saw any defrost reprogramming.

Your best bet might be to hack the signal from the outdoor unit’s coil/ambient temp sensors. They’re simple thermistors, so you could fake a given temperature by increasing/decreasing the resistance.

I noticed that some of the recent 454b Midea units (Pioneer rebadge) have some DIP switches to change defrost settings, but I think they move it towards more-frequent defrost cycles, not less.