Problem with history since 2025.12.3

Hello,
This is my first post. I have been using HA on a Green device for 1 year without any issues. I live in France.

Three days ago, I had a problem, but I don’t know what caused it because on that same day:
1 - I had a power outage of about 2 hours
2 - I updated HA from version 2025-12-2 to version 2025-12-3

Since then, I have a problem with the history:
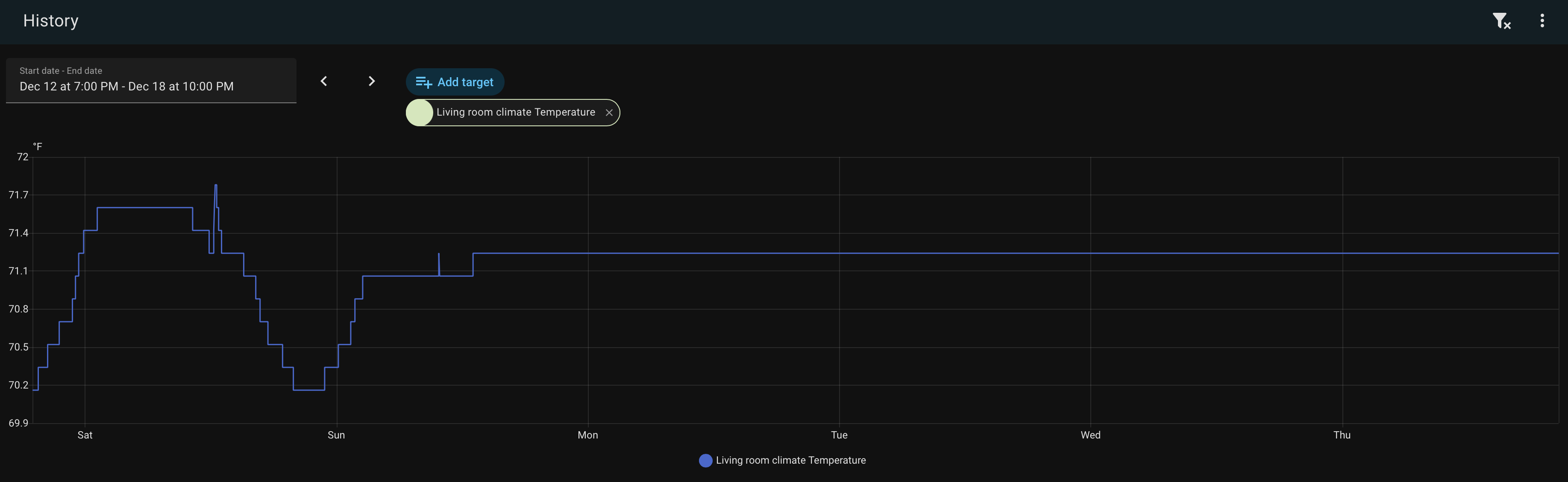
1 - The history time is shifted. This is visible in the following screenshot because the consumption peak (blue trace) visible shortly after 4 p.m. actually happened at 11:30 p.m. (the water heater that turns on during off-peak hours at night at 11:30 p.m.)

2 - Since the problem appeared, you can see that the last quarter of the graph is flat. I always see this behavior, no matter which graph I look at.

Even after recreating the history, the behavior remains the same.
Also since then, HA is no longer showing the correct time, even though it gets the time from an internal NTP server that works very well. It no longer applies the winter time that we use in France. Basically, it is off by one hour.

I don’t know where to start to fix HA.
Can you help me, please?

Thank you.

I’m having a similar issue, though just with history, not with the time shift. Immediately after updating to 2025.12.3 from 2025.11.something, all history ceased working. All history graphs show current sensor values only, holding that current value back to the time that I updated HA.

What are potential remedies? Is there a way to resolve without losing history data?

Where are the devellopers ?
I bougth an official device to support the dev !!!
Can the dev give support ?

Thank

1 Like

Sharing in case this helps you, @Lafuente. I discovered the issue late last night after much much much Googling. Some code I placed in configuration.yaml around the same time as the OS update had a recorder section with include: nested in it. So the recorder was only recording the entities in the include: list. Removed, and history is back (just not for the time period that the section was in the code).

Check your Time Zone setting in the User Settings menu. Not sure about the shift in your data, and looks like recorder has stopped. I would start by rebooting and checking your logs for anything recorder / database related. I havent seen any reported issues going from 12-x to 12-3 relating to recorder.
Also, please note the first paragraph in this sticky - people are here to do their best to help as a community - but this isnt a helpdesk