This is documenting for others what I have done to improve the signal quality of my Shelly Plus Uni. The Uni uses what I consider a pathetic antenna. It also has a difficult connector. I assume that the connector was chosen for space considerations, but it is very difficult to work with.
My Uni is in my greenhouse which is separate from my house. I use it to control my heater via one of the 2 SSRs that support 24 VAC. I initially located it close to my heater for my convenience. However, it couldnāt connect to my home router. Other Shelly devices close to the Uni do reliably connect. I tried all sorts of things to improve the signal. I bought uni directional antennae, longer connecting cables (antenna mounting/orientation flexibility). Nothing ever improved the signal and usually made it worse. Eventually I moved it to the other end of my GH that is closer to my router. After several weeks it seemed to be stable. However, the HA plot of āuptimeā for the Uni frequently showed minor gaps, which bothered me. No other Shelly devices show those gaps. Since it seemed reliable and winter is coming on, I connected the heater thermostat line and added the on and off automations. That generally worked but had some catastrophic failures when the Uni was unavailable when an automation ran.
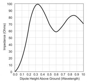
I talked to a friend who designs antenna professionally. He suggested that I use a small piece of metal ābehindā the antenna and that I mount the antenna on a 1/2" (12.5 mm) thick piece of foam. The purpose of the metal (I used aluminum flashing) is to shape the signal into a uni directional signal. The purpose of the foam is to move the antenna away from the metal. There are 2 issues here. One is the signal shaping but the other is impedance. I donāt understand the low level physics involved, but here is a chart that he sent me. You see that the impedance is a function of the distance between the antenna and the metal as a function of signal wavelength. 2.4 GHz Wifi has a wavelength of about 4.91". 30% of that is 1.5", but that is too far for signal shaping. The 1/2" (12.5mm) is a compromise. Unfortunately I didnāt know how to get CSV output from HA until after I completed the hack, so I donāt have detailed ābeforeā info, only āafterā. I have included a few data points of the Uni RSSI. The RSSI value of -85 happened when I was actually making the change.
I hope that this helps other people. It could also help with other cases of poor signal strength.
|sensor.shellyplusuni_c4d8d54f408c_rssi -73 2025-11-16T14:43:19.445Z|
|sensor.shellyplusuni_c4d8d54f408c_rssi -72 2025-11-16T14:44:19.441Z|
|sensor.shellyplusuni_c4d8d54f408c_rssi -73 2025-11-16T14:45:19.441Z|
|sensor.shellyplusuni_c4d8d54f408c_rssi -72 2025-11-16T14:47:19.445Z|
|sensor.shellyplusuni_c4d8d54f408c_rssi -73 2025-11-16T14:48:19.585Z|
|sensor.shellyplusuni_c4d8d54f408c_rssi -85 2025-11-16T14:49:36.744Z|
|sensor.shellyplusuni_c4d8d54f408c_rssi -71 2025-11-16T14:50:36.471Z|
|sensor.shellyplusuni_c4d8d54f408c_rssi -70 2025-11-16T14:51:36.458Z|
|sensor.shellyplusuni_c4d8d54f408c_rssi -69 2025-11-16T14:52:36.448Z|
|sensor.shellyplusuni_c4d8d54f408c_rssi -67 2025-11-16T14:53:36.445Z|
|sensor.shellyplusuni_c4d8d54f408c_rssi -66 2025-11-16T14:57:36.447Z|
|sensor.shellyplusuni_c4d8d54f408c_rssi -68 2025-11-16T15:00:36.464Z|
|sensor.shellyplusuni_c4d8d54f408c_rssi -65 2025-11-16T15:01:36.448Z|
|sensor.shellyplusuni_c4d8d54f408c_rssi -68 2025-11-16T15:02:36.447Z|
|sensor.shellyplusuni_c4d8d54f408c_rssi -66 2025-11-16T15:04:36.446Z|
|sensor.shellyplusuni_c4d8d54f408c_rssi -65 2025-11-16T15:05:36.446Z|
