Generic "Traeger" Smoker/Grill controller

I am very interested in this project. I tried uploading your file to jlcpcb but does not seen to know the dimensions of the board from the file. Are you selling these boards? Do you have a component BOM?

Not sure what I am doing wrong on trying to up load your file but if you can give any info I would appreciate it.

Thanks.

Hmm. That’s odd.

I have several boards - happy to send you one. I’ll have to look closely at the board when I get home - I may have made one change to fix a mistake. I just can’t recall.

I also have all the main components including the correct ESP, power supply etc and could make you a pkg deal! I buy components in bulk.

Jeff

you bet just let me know how much!

Looking at my boards I did have to make several mods as a result of my rookie KiCad mistakes. I think the best thing is for me to order some new boards incorporating all the fixes I and others have identified. I have several friends that have seen mine and want me to build one.

@blaster452, I have set this aside for you though. It was the first prototype using the D1 Mini (before I went to. the S3), but the PS, relays, headers, etc are all there, you’d just need to unsolder them. I also have the right ESP32 (I have LOTS of them).

So, give me a few weeks to get new boards. I use the slow shipping method to keep the costs down.

I also tweaked the ESP footprint (the pins on the footprint I found were 1mm too close together), and moved it so it’s now fully over the circuit board and rerouted everything.


I think this will make for a cleaner install. Now its off to the fab house!

Jeff

Sounds great keep me updated.

Hi Jeff, this Project looks awesome!
I’m currently planning to set all of this up for my own Traeger. While looking at the Traeger-D1.yaml I noticed that you include a yaml for the touchscreen (common/IPS4.0_touchscreen_(esp32S3_Trager_1pot).yaml). Would you mind uploading this file to your Github project? Would be much appreciated! :smile:

Kind reagrds
Jan

My bad. I just put it there. You can put it in a different file or include it inline w/ the std ESPHome config file. Here are the lines to add

touchscreen:
  - platform: ft63x6
    i2c_id: i2c_bus
    interrupt_pin: GPIO47
    reset_pin: GPIO48
    id: my_touchscreen
    #update_interval: 25ms
    calibration:
      x_min: 0
      x_max: 239
      y_min: 0
      y_max: 319
    transform:
      mirror_x: false #upper left corner is 0,0
      mirror_y: false
      swap_xy: false
    on_touch:
      - lambda: |-
            ESP_LOGI("calibration", "x=%d, y=%d, x_raw=%d, y_raw=%0d",
                touch.x,
                touch.y,
                touch.x_raw,
                touch.y_raw
                );

And here’s the best touchscreen I’ve come across so far - you can actually read it in sunlight. Mostly!


https://www.aliexpress.us/item/3256809468856512.html

1 Like

I’d like to also request a component BOM and updated PCB to your github. I’d love to get a hold of one of these as well. This looks pretty awesome.

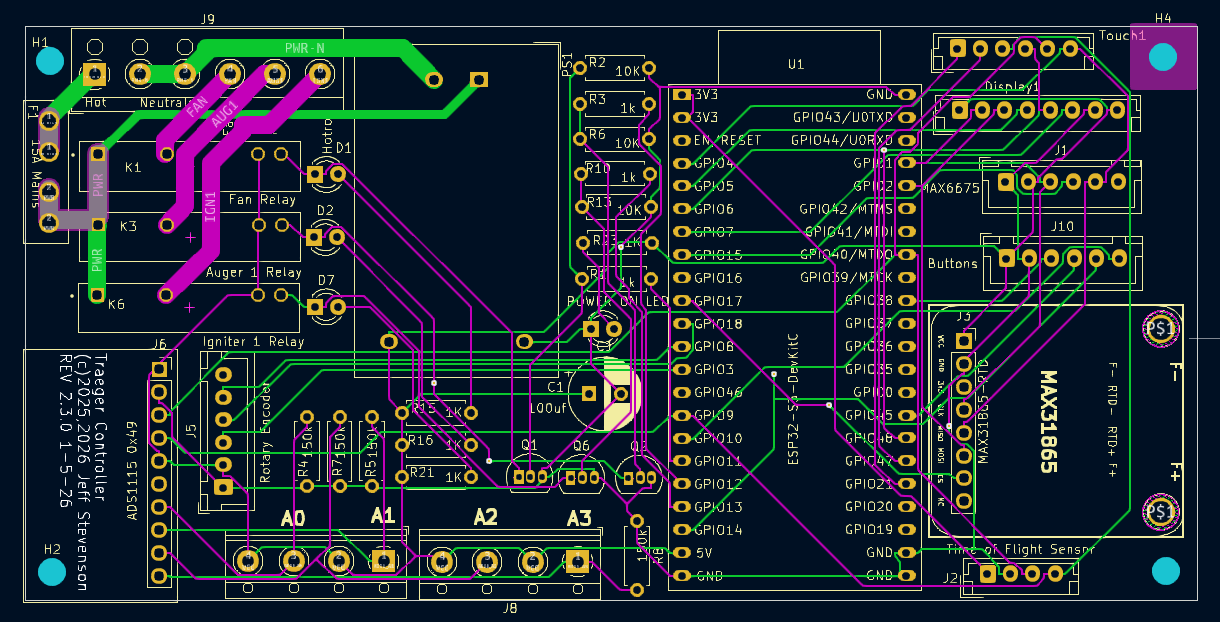
The components are all listed on the schematic. If someone wants to create a BOM, I’m happy to post it on my GitHub.

New circuit boards are on the way - I got the speedpak shipping so it will be a couple weeks. Once I’ve tested it, I’ll upload the new KiCad files as well.

Estimated date of arrival at the post office

28 Jan 2026 - 30 Jan 2026, 17 - 19 days remaining

Boards arrived and I’m testing them now. So far so good, I’ve tested the relays work, and will test the other components in a day or so. Once that’s done I’ll have one fully assembled, working board and several other blank boards for those who want them. I don’t have extra displays though.

UPDATE: I can confirm everything works with the new circuit boards

1 Like

Very nice! Would you mind uploading the updated pcb files on Github? I’m located in Germany and it would probably be easier to get them made locally rather than shipping them all the way here. Also I tried searching for matching relays for the fan, hotrod etc. but didn’t find anything. Did you reuse original Traeger relays or do have you some kind of model number I can search for?
Thanks again for sharing your progress and hard work with us :pray:

Happy to. Will try and do it tomorrow.

The SSR’s are non-zero cross - required for inductive loads which the auger motor and fan are.
Part number is OMRON G3MC-202PL

https://www.mouser.com/ds/2/307/090600_OMRON_G3MCcatasheet_J28I-E-01-493722.pdf

AliExpress is littered with them and you can also find them used on eBay. The PL suffix is the important part that designates non-zero cross. Technically you could use the zero cross version for the hot Rod as it is a resistive load but I just use all the same relays.

1 Like

Great thanks for the update.I am still interested.

All KiCad files are now in my repository along w/ the gerbers and a Bill of Materials.

ESP32S3-N16R8 I use is this one:
https://www.aliexpress.us/item/3256807334622166.html?spm=a2g0o.order_list.order_list_main.25.24e71802ShBA4D&gatewayAdapt=glo2usa

I haven’t tested or installed the ADC or the TOF modules bc I don’t use them (yet), But they should work fine. Mostly I added those bc I figured other folks might want to play with them.

I now have plenty of boards for sale. Shipping is usually around $5 in the USA w/ my discounts I get for my business.

$15 includes the board & JST headers.
$23 and I’ll include an ESP32C3 - The one I use. I bought a boatload of them.
$50 and I’ll give you the fully assembled & tested board seen in the video. I paid my guy to assemble it. Includes Power supply, ESP, SSR’s, LED’s, MAX31865, resistors & caps. Add your own ADC/TOF & MAX 6675 if you want to monitor the firepot and then use the auto-relighting function.

email me at [email protected] w/ your address and I’ll give you Venmo/Paypal instructions

1 Like

Thanks for all your work.