We tried to consult the developers of hilink about this issue of LDO for J5EDH and will share what we know if we get a closer answer.
When you have the target on the graph, If it is possible to show where it was for past few minutes.
In the graph it would look like this:

the tagret is the same but it will show its short history too.
Judging by this scheme
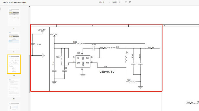
I found an analog to the hexagon, this is SY8120B1ABC, Step down type SOT236 DC DC Converters ROHS. I would like to clarify with you whether such an analogue is suitable?

have you contacted hilink about the problem with the app?
Hi, this looks really great, do you have github page for that?
I donāt have a github page but I based my code here on the following from Screek Workshop and the link to their github page can be found in the post below:
I know, but their code is not easily applicable to other ESP devices. Your code is awesome and it would be great if noobs like me could just create yaml configuration which would be automatically updated from GitHub as development progresses.
P. S. I have noticed that this sensor is quite slow in detecting presence, is that normal?
Hope you donāt mind sharing this code along with the LD2450 esphome example in my repo.
I changed it a bit to grab automatically all the active LD2450 targets and put them in seperate cards with the area_name of each device as title (one card per active device).
It only works with the code from the example in the repo above, but feel free to change it for the example of the Screek commercial products.
Hi, i want to block a fan around this area but looks like 6000 is the limit.
How can I bypass that?
Btw, Iāve already changed the range to 7000 mm for this graph
If you are using the YAML based on the Screek code, you just need to update the max value for each of the Y values from 6000 to something like 7500:
- platform: template
name: "Zone1 Y-Begin ${friendly_name}"
id: zone1_y_begin
mode: box
min_value: 0
max_value: 7500
I had already updated my code to use 7500 in my earlier post of my YAML code:
It looks like the default distance goes up to 7 meters, we will fix this code issue and release new firmware.
Nice approach. Thank you.
The original code for the Plotly graphs were mine and Iām happy for you to share it in your repo.
Hello everyone, I wrote an external component for an LD2450 sensor. All the configuration mentioned in the PDF documentation is available. I also added the ability to rotate the output coordinates so that when the sensor is placed in the corner of the room, the coordinates are relative to the walls.
The project is here:
Wonderful work! Thank you very much!
Time to abandon my projectā¦
I think we should now concentrate to build a python library and an integration like LD2410, and let them directly communicate via Bluetooth in HA without the need of an ESP.
Wouldnāt be much of a work for someone who knows what to do since the communication protocol for LD2450 and LD2410 isnāt much different
Someone here that could do that?
Hello,
Implementation in esp home is on going:Add LD2450 component by hareeshmu Ā· Pull Request #5674 Ā· esphome/esphome Ā· GitHub 
Thanks, had some problem earlier where the target keeps missing and the bt was unreliable (keeps disconnecting from the app every few seconds).
Turns out the usb extension cord was the issue, used a 3m one since I needed to position on the corner of the room.
Nice, would I need to exclude a zone with the hlkradar app?
You can enable zone ignoring in both the hlkradar application and the external component.
I seem to have figured out how I could disable J5EDH. The multimeter worked in automatic mode. To measure the throttle, it turns out that the multimeter had to be switched to the resistance measurement mode, but since I am not strong in electronics and circuit design, I prefer to use auto mode and the multimeter itself determines which measurement mode to use. Thatās why I bought a smart multimeter. Before measuring the throttle, the LD2450 radar had to be de-energized, which I did not do. I did all the measurements on the LD2450 radar under a voltage of +5v. So, the LD2450 radar was under voltage +5v, when I touched the ends of the winding with the probes, the multimeter tried to determine what we were measuring and thereby closed the throttle through the internal circuit of the smart multimeter. Step-down DC/DC converter J5EDH fails and burns out
The same throttle that I measured with a multimeter and because of what the J5EDH burned down




