Dead Man's Switch Automation

I created a simple “dead man’s switch” automation. It’s a bit dreadful, but Since it’s October (Halloween time) I thought I’d share.

The basic premise is to send myself a notification every day at 12pm noon, asking me to confirm that I’m still alive. If no response is received (if I don’t press a button in Lovelace) in 12 hours, assume the worst and perform some tasks (up to you).

I’m using the Apple iPhone device trackers service, the HA app service, as well as the Google Mail Notifier service.

There are two input_boolean Helpers required, both of type “Toggle”. One for “Dead Man’s Switch” (called dead_mans_switch) which is triggered if there is no response in 12 hours. And the other for “Dead Man’s Switch Confirmation” which is the button that is pressed by the user in Lovelace to tell HA that the user has confirmed. I used the mdi:emoticon-dead icon for the dead_mans_switch, and the mdi:coffin icon for the dead_mans_switch_confirmation. I have the button published to Lovelace as a card.

Here is the Automation YAML with some data replaced by %%{{data}}%% for you to fill-in the blanks:

alias: Dead Man's Switch
description: ""
trigger:
  - platform: time
    at: "12:00:00"
condition: []
action:
  - service: input_boolean.turn_off
    data: {}
    target:
      entity_id: input_boolean.dead_mans_switch_confirmation
  - if:
      - condition: state
        entity_id: input_boolean.dead_mans_switch
        state: "off"
    then:
      - service: %%{{HA mobile app notifier}}%%
        data:
          title: Dead Man's Switch
          message: Please Confirm You're Alive. You have 12 hours to do so.
      - service: %%{{Google mail or related SMTP notifier}}%%
        data:
          message: >-
            Please confirm you're alive. You have 12 hours to do so.
            %%{{Insert Home Assistant URL - preferably Nabu Casa Cloud service}}%%
          title: Dead Man's Switch
      - delay:
          hours: 12
          minutes: 0
          seconds: 0
          milliseconds: 0
      - if:
          - condition: state
            entity_id: input_boolean.dead_mans_switch_confirmation
            state: "off"
        then:
          - service: %%{{HA mobile app notifier}}%%
            data:
              title: Dead Man's Switch
              message: >-
                NOTICE! Person hasn't responded to the Dead Man's Switch in 12
                hours. He might be dead. Contact %%{{phone number of significant other}}%%.
          - service: %%{{Google mail or related SMTP notifier}}%%
            data:
              message: >-
                NOTICE! Person hasn't responded to the Dead Man's Switch in 12
                hours. He might be dead. Contact %%{{phone number of significant other}}%%. Last known iPhone
                location was https://maps.google.com/?q={{    
                state_attr("%%{{Device Tracker with latitude/longitude}}%%","latitude")
                }},{{    
                state_attr("%%{{Device Tracker with latitude/longitude}}%%","longitude") }}
              title: Dead Man's Switch
          - service: input_boolean.turn_on
            data: {}
            target:
              entity_id: input_boolean.dead_mans_switch
          - stop: Person is dead
        else:
          - service: input_boolean.turn_off
            data: {}
            target:
              entity_id: input_boolean.dead_mans_switch_confirmation
          - stop: Person is still alive
    else:
      - stop: Person is already dead
mode: single

And here is the button card YAML:

show_name: true
show_icon: true
type: button
tap_action:
  action: toggle
entity: input_boolean.dead_mans_switch_confirmation
name: Confirm Dead Man's Switch
show_state: true

And here is my Google Mail notifier service, configured in configuration.yaml:

# Google Mail notification for SMTP
notify:
  - name: "Google Mail Notifier"
    platform: smtp
    server: "smtp.gmail.com"
    port: 587
    timeout: 15
    sender: "%%{{email address associated with the Gmail account}}%%"
    encryption: starttls
    username: "%%{{email address associated with the Gmail account}}%%"
    password: !secret google_mail_password
    recipient:
      - "%%{{email address of the recipient}}%%"
    sender_name: "Home Assistant"
3 Likes

This is neat.

Maybe randomize the time a bit? 1100 to 1300?

My only problem with this, I would write a script (say Android Tasker) to respond to the message, I am still alive. :smiley:

1 Like

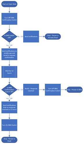
Here’s the process flow if you’re interested.

Why randomize the time?
And also curious, how could this be accomplished?

Also, I was wondering if it would be possible to use a “confirmable” message so that the user could just click a button when the message was received. I tried this but it didn’t work - the standard message was delivered.

I am curious on next steps? Which actions do you take if there is no response?

One warning: you might have external connection issues with home assistant and cannot respond on timely manner and dead man’s switch could be triggered :slight_smile: pay attention

There could be outages any time on any service (duck dns, nabucasa, aws, google/apple notification services)

As of now, I have no actions set. But, it could be an email to a significant other with additional information (i.e., Last Will & Testament, lawyer contact info, special instructions on where to go to get info on accounts & passwords, etc.) Not that she doesn’t have this info already, but it might not be readily available.

Yes, warning heeded regarding external connections. This is why I’m giving myself 12 hours to respond. I may also provide a means to respond via email, just in case something goes awry with internet connectivity or any of the related cloud-based services. Good points.

I added a few updates to this automation including:

  1. Sending an actionable notification to the HA iPhone app, so that it’s easier to confirm alive.
  2. Waiting for a trigger with a 12 hour timeout. The trigger is that the user presses “Confirm Alive” in the iPhone app notification. If the trigger is received, set the DMS Confirmation input boolean toggle switch ON, or continuing on if the trigger is not received.
  3. Adding some phone numbers to the “User hasn’t responded in 12 hours” iPhone notification, for easier calling.

Updated Automation YAML below:

alias: Dead Man's Switch
description: ""
trigger:
  - platform: time
    at: "12:00:00"
condition: []
action:
  - variables:
      turn_on_dmsc: "{{ 'TURN_ON_DMSC_' ~ context.id }}"
  - service: input_boolean.turn_off
    data: {}
    target:
      entity_id: input_boolean.dead_mans_switch_confirmation
  - if:
      - condition: state
        entity_id: input_boolean.dead_mans_switch
        state: "off"
    then:
      - service: notify.google_mail_notifier
        data:
          message: >-
            Please confirm you're alive. You have 12 hours to do so.
            %%{{ URL to HA }}%%
          title: Dead Man's Switch
      - service: notify.mobile_app_%%{{ name of mobile app }}%%
        data:
          title: Dead Man's Switch
          message: Please Confirm You're Alive. You have 12 hours to do so.
          data:
            actions:
              - action: "{{ turn_on_dmsc }}"
                title: Confirm Alive
      - wait_for_trigger:
          - platform: event
            event_type: mobile_app_notification_action
            event_data:
              action: "{{ turn_on_dmsc }}"
            context: {}
        timeout:
          hours: 12
          minutes: 0
          seconds: 0
          milliseconds: 0
      - if:
          - condition: template
            value_template: "{{ wait.trigger.event.data.action == turn_on_dmsc }}"
        then:
          - service: input_boolean.turn_on
            data: {}
            target:
              entity_id: input_boolean.dead_mans_switch_confirmation
      - if:
          - condition: state
            entity_id: input_boolean.dead_mans_switch_confirmation
            state: "off"
        then:
          - service: notify.mobile_app_%%{{ name of mobile app }}%%
            data:
              title: Dead Man's Switch
              message: >-
                NOTICE! Person hasn't responded to the Dead Man's Switch in 12
                hours. He might be dead. Contact %%{{ phone number of significant other }}%%.
              data:
                actions:
                  - action: CALL_WIFE
                    title: Call Wife
                    uri: tel:%%{{ phone number of significant other }}%%
                  - action: CALL_911
                    title: Call 911
                    uri: tel:911
          - service: notify.google_mail_notifier
            data:
              message: >-
                NOTICE! Person hasn't responded to the Dead Man's Switch in 12
                hours. He might be dead. Contact %%{{ phone number of significant other }}%%. Last known iPhone
                location was https://maps.google.com/?q={{    
                state_attr("device_tracker.%%{{ name of iPhone }}%%","latitude")
                }},{{    
                state_attr("device_tracker.%%{{ name of iPhone }}%%","longitude") }}
              title: Dead Man's Switch
          - service: input_boolean.turn_on
            data: {}
            target:
              entity_id: input_boolean.dead_mans_switch
          - stop: Person is dead
        else:
          - service: input_boolean.turn_off
            data: {}
            target:
              entity_id: input_boolean.dead_mans_switch_confirmation
          - service: notify.mobile_app_%%{{ name of mobile app }}%%
            data:
              message: Person is Still Alive
              title: Dead Man's Switch
          - stop: Person is still alive
    else:
      - stop: Person is already dead
mode: single

1 Like

I use something like this but based on a time trigger with a location condition. If not at a certain place at a certain time after I’ve gone riding my bicycle, a high priority emergency alarm goes to my wife.

2 Likes

One more thing, you might mistakenly dismiss the notification, maybe you can send it again if it is dismissed.

Because we humans are very good at becoming accustomed to regular triggers to the point where we respond to them automatically.

As for how, I am still trying to figure out how to read HA documentation.

That’s a good point. Should be easy to do by adding another wait_for_trigger element, perhaps at the 6 hour mark.