Energy Dashboard double counts generation

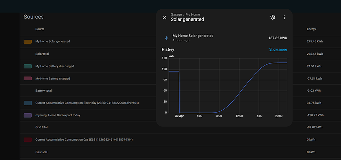
Here’s a screenshot of my energy dashboard:

I’m pretty sure I restarted HA at about that time. Any idea why it would double count production? Any way to fix the data?