Hi everyone!
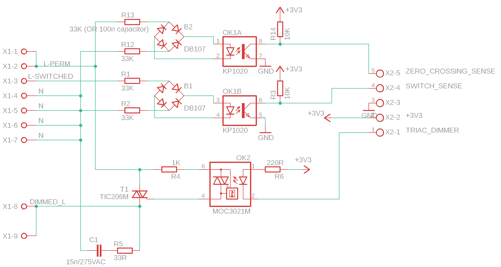
I have a simple light control / dimmer circuit, with ESP32 and MOSFETs that controls 12 or 24V LED lights. It’s built into light fixture and beside using the “smart” way of switching the light on/off via app I wanted to keep the wall switch function. The switch detection circuit senses the voltage on the live wire from wall switch (230V AC/50Hz), limits the current, rectifies it and switches an optocoupler, from which the output connects to ESP32 GPIO.
Everything works as intended 99% of the time. Except… And here comes my problem: every day the light turns on without any reason couple of times. It seems like some voltage spike or some HF interference makes the AC detection circuit to switch on.
In older version of YAML I used a simple binary_sensor with delayed_off filter:
binary_sensor:
- platform: gpio
pin:
number: GPIO13
mode:
input: true
pullup: true
inverted: True
name: "Power sense 1"
id: power_sense_1
internal: True
filters:
- delayed_off: 50ms
on_state:
then:
- if:
condition:
- binary_sensor.is_on: power_sense_1
then:
- script.stop: timer_off
- light.turn_on:
id: light_mono1
brightness: 100%
I tried to increase the delay in filter up to 500ms, it didn’t help.
I thought the filter might have some bug, so I came with different, quite complicated approach. I’m checking the state of the power_sense GPIO every 5ms and if it’s ON, I increase the counter value (global variable). And every 30ms the value is decreased no matter what. When the counter reaches value of 100, the light is turned on.
The problem remains, the light turns on 3-5 times during the night. What’s interesting, it almost never happens during the day. It happens between 18:00 - 23:00 and then again early in the morning 5:00 - 8:00.
My suspicion was some other appliance might interfere, like well pump, but I am monitoring its cycle and it doesn’t match.
I have 3 of these dimmer circuits on different places, they all have this random turn on problem, but their times are different.
Does anyone have any clue, what causes these random turn-ons? Or what would be the best way to sense the wall switch state?
The circuit diagram is here, please ignore the triac dimmer part, it’s not used, the parts aren’t even on PCB.
And here’s the complete YAML:
esphome:
name: rgbccw-dimmer
friendly_name: RGBCCW Dimmer
substitutions:
devicename: RGBCCW Dimmer
esp32:
board: esp32dev
framework:
type: arduino
# Enable logging
logger:
# Enable Home Assistant API
api:
encryption:
key: "xxxxxxxxxxxxxxxxxxxxx"
ota:
- platform: esphome
password: "xxxxxxxxxxxxxxxxxx"
wifi:
ssid: !secret wifi_ssid
password: !secret wifi_password
ap:
ssid: "Rgbccw-Dimmer Fallback Hotspot"
password: "xxxxxxxxxxxx"
captive_portal:
globals:
- id: ps_on_1
type: int
restore_value: False
initial_value: "0"
- id: light_on_1
type: int
restore_value: False
initial_value: "0"
- id: ps_on_2
type: int
restore_value: False
initial_value: "0"
- id: light_on_2
type: int
restore_value: False
initial_value: "0"
- id: counter_on
type: int
restore_value: false
initial_value: "0"
# D16, D17 - relays
# D13 - power sense from wall switch
# D25, D26 - PWC outputs
# D23 - One wire
# D2 - builtin LED
# D33, D32 - free GPIOs
output:
- platform: ledc
pin: GPIO27
id: ledc_output_w
frequency: 9765Hz
- platform: ledc
pin: GPIO26
id: ledc_output_r
frequency: 9765Hz
- platform: ledc
pin: GPIO25
id: ledc_output_b
frequency: 9765Hz
- platform: ledc
pin: GPIO33
id: ledc_output_g
frequency: 9765Hz
- platform: ledc
pin: GPIO32
id: ledc_output_c
frequency: 9765Hz
- platform: ledc
pin: GPIO23
id: ledc_output_mono1
frequency: 9765Hz
- platform: ledc
pin: GPIO22
id: ledc_output_mono2
frequency: 9765Hz
light:
- platform: rgbww
id: light_1
name: "RGBWW LED Strip"
red: ledc_output_r
green: ledc_output_g
blue: ledc_output_b
cold_white: ledc_output_c
warm_white: ledc_output_w
cold_white_color_temperature: 6536 K
warm_white_color_temperature: 2000 K
gamma_correct: 1.0
default_transition_length: 2s
- platform: monochromatic
output: ledc_output_mono1
id: light_mono1
name: "White LED 1"
default_transition_length: 2s
gamma_correct: 1.2
restore_mode: RESTORE_DEFAULT_OFF
- platform: monochromatic
output: ledc_output_mono2
id: light_mono2
name: "White LED 2"
default_transition_length: 2s
gamma_correct: 1.5
restore_mode: RESTORE_DEFAULT_OFF
status_led:
pin:
number: GPIO2
button:
- platform: restart
name: "Restart"
- platform: template
name: "L1+"
id: button_l1_plus
on_press:
- light.dim_relative:
id: light_1
relative_brightness: 1%
- platform: template
name: "L1-"
id: button_l1_minus
on_press:
- light.dim_relative:
id: light_1
relative_brightness: -1%
interval:
- interval: 5ms
then:
- if:
condition:
- binary_sensor.is_on: power_sense_1
then:
- lambda: |-
if (id(ps_on_1) < 105) {
id(ps_on_1)++;
}
id(counter_on)++;
- if:
all:
- lambda: |-
return (id(ps_on_1) > 100);
- lambda: |-
return (id(light_on_1) == 0);
then:
- lambda: 'id(light_on_1) = 1;'
- script.stop: timer1_off
- light.turn_on:
id: light_mono1
brightness: 100%
- if:
condition:
- binary_sensor.is_on: power_sense_2
then:
- lambda: |-
if (id(ps_on_2) < 105) {
id(ps_on_2)++;
}
- if:
all:
- lambda: |-
return (id(ps_on_2) > 100);
- lambda: 'return id(light_on_2) == 0;'
then:
- lambda: 'id(light_on_2) = 1;'
- script.stop: timer2_off
- light.turn_on:
id: light_mono2
brightness: 100%
- interval: 30ms
then:
- if:
condition:
lambda: |-
return (id(ps_on_1) > 0);
then:
- lambda: |-
id(ps_on_1)--;
- if:
condition:
lambda: |-
return(id(ps_on_1) == 0);
then:
- script.execute: timer1_off
- if:
condition:
lambda: |-
return (id(ps_on_2) > 0);
then:
- lambda: |-
id(ps_on_2)--;
- if:
condition:
lambda: |-
return(id(ps_on_2) == 0);
then:
- script.execute: timer2_off
binary_sensor:
- platform: gpio
pin:
number: GPIO13
mode:
input: true
pullup: true
inverted: true
name: "Power sense 1"
id: power_sense_1
internal: true
- platform: gpio
pin:
number: GPIO14
mode:
input: true
pullup: true
inverted: true
name: "Power sense 2"
id: power_sense_2
internal: true
one_wire:
- platform: gpio
pin: GPIO5
sensor:
- platform: dallas_temp
id: board_temp
address: 0x330218606459ff28
name: "Board temperature"
update_interval: 60s
- platform: dallas_temp
id: ext_temp
address: 0x4100000084eb3a28
name: "External sensor temperature"
update_interval: 60s
- platform: template
id: counter_on_sensor
name: "Counter ON"
update_interval: 10s
lambda: |-
return id(counter_on);
- platform: wifi_signal
name: ${devicename} wifi signal
update_interval: 600s
# human readable uptime sensor output to the text sensor above
- platform: uptime
name: ${devicename} Uptime in Days
id: uptime_sensor_days
update_interval: 60s
on_raw_value:
then:
- text_sensor.template.publish:
id: uptime_human
state: !lambda |-
int seconds = round(id(uptime_sensor_days).raw_state);
int days = seconds / (24 * 3600);
seconds = seconds % (24 * 3600);
int hours = seconds / 3600;
seconds = seconds % 3600;
int minutes = seconds / 60;
seconds = seconds % 60;
return (
(days ? String(days) + "d " : "") +
(hours ? String(hours) + "h " : "") +
(minutes ? String(minutes) + "m " : "") +
(String(seconds) + "s")
).c_str();
# Text sensors with general information.
text_sensor:
# Expose ESPHome version as sensor.
- platform: version
name: $devicename Version
# Expose WiFi information as sensors.
- platform: wifi_info
ip_address:
name: $devicename IP
bssid:
name: $devicename BSSID
# human readable update text sensor from sensor:uptime
- platform: template
name: Uptime Human Readable
id: uptime_human
icon: mdi:clock-start
script:
- id: timer1_off
then:
- light.turn_on:
id: light_mono1
brightness: 40%
- delay: 15s
- light.turn_on:
id: light_mono1
brightness: 10%
- delay: 5s
- light.turn_off: light_mono1
- lambda: 'id(light_on_1) = 0;'
- id: timer2_off
then:
- light.turn_on:
id: light_mono2
brightness: 40%
- delay: 15s
- light.turn_on:
id: light_mono2
brightness: 10%
- delay: 5s
- light.turn_off: light_mono2
- lambda: 'id(light_on_2) = 0;'
