Hello all,
some time ago I got some ESP32-C3 boards with 1 relay output similar to:
ESP32 Relay x1 | devices.esphome.io
This website is a repository of device configuration templates and setup guides for devices running ESPHome firmware.
but with a different ESP and (important for me) AC-powered.
see: https://manuals.plus/asin/B0B7VPZ6WC
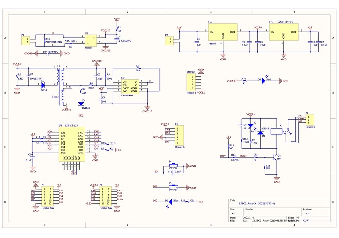
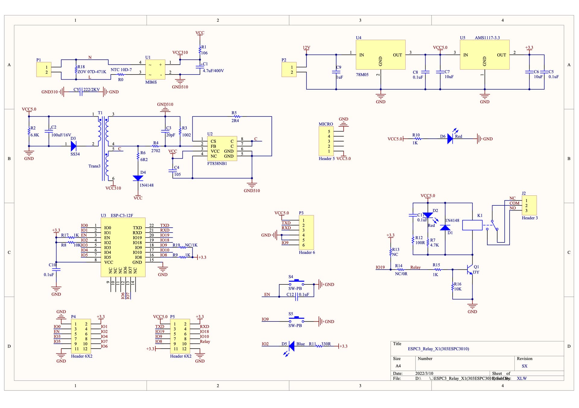
The ESP used is a “ESP-C3-12F” and is actually a standard ESP32-C3.
The official manufacturers way of programming is through the serial port, but for Esphome I prefer using the Jtag/USB, which is way easier!
Only… one of the pre-defined 2 USB pins is … the output to the relay circuit so I had to modify a few things. In fact I could flash the unit without any modification but it is not an elegant solution.
So I modded the pinout to the relay and did cut the track of IO19 and connected a small wire to IO10 instead and to one side of R13 which is actually not fitted. And this setup works fine!
USB Serial/JTAG Controller Console - ESP32-C3 - — ESP-IDF Programming Guide v5.5.1 documentation
See my setup in the pics:
Detail of Jtag/USB connection with “special” USB cable
The unit was readily recognized by Esphome with Improv and works!
see my test .yaml
esphome:
name: relais-deur
friendly_name: Relais-Deur
min_version: 2025.9.0
name_add_mac_suffix: false
esp32:
variant: esp32c3
framework:
type: esp-idf
# Enable logging
logger:
# Enable Home Assistant API
api:
web_server:
port: 80
# Allow Over-The-Air updates
ota:
- platform: esphome
improv_serial:
wifi:
ap: {}
captive_portal:
#dashboard_import:
# package_import_url: github://esphome/firmware/esphome-web/esp32c3.yaml@v2
# import_full_config: true
# Sets up Bluetooth LE (Only on ESP32) to allow the user
# to provision wifi credentials to the device.
esp32_improv:
authorizer: none
switch:
- platform: gpio
name: "Relay"
pin: 10
BTW, do NOT use the usb cable to power the board, the voltage regulator on the board does NOT like it… I used the Micro-USB to power for testing.
In ESPHome Builder you can now “visit” the site and manipulate the relay in order test it!
Have fun,
Jacques





