You can use the USB C to power it and program it.
well, according to this two images:
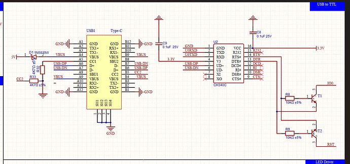
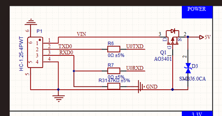
there will be no harm powering with both sources simultaneously, since 5V from usb goes through a diode D1 and ânormalâ 5V goes via mosfet Q1. Bear in mind however that there can be live voltage on any of usb terminals (especially on GND) and consequently ony PC/laptop parts, since i donât know how 230V to 5V psu is made.
That said, i programmed my guition via usb while being on 230V quite some times and so far never had any problems.
Only problem i have on one of my guitons: if i power it only via usb-c then lcd starts to draw horizontal lines after a while and itâs pretty much unreadable. But, i guess itâs just my modelâs fault, not a general one. I didnât explore why this is happeningâŚ
Ok nice to know.
Its only what I have heard from the community.
Well, generally itâs never a good idea to simultaneously power any device with two different PSUâs, thatâs true. Itâs just a matter of how the whole circuit is made. For example: if first PSU doesnât have a diode and you connect a second one with, say, higher voltage (doesnât have to be much higher, just 0.1V is enough), then current could flow from second into first one and if âwhite smokeâ in first psu doesnât like that it WILL escape⌠or, in our specific case: if USB wouldnât have a diode it would indeed be a possibility to burn PCâs USB port. But, as said: for the sake of programming via usb, in our case itâs not a problem.
I donât understand. Can you post a picture? did you try touching the screen with your finger?
Hello everyone! What did I want to say? The first and main news is that LVGL 9.4 is coming to ESPHome soon!!! Even BEFORE the New Year!
What does this mean for us and the project? First of all, it means weâll have a wrapper around the most modern library (the latest version available). Thatâs great, BUT⌠whatâs the downside? The project will need some (or a lot of?) reworkingâmany things will need to be adapted to the new API, including font handling. Plus, in the initial stage, the version will be stripped down, with limited functionality, and new features will be added gradually, including a crucial feature for P4 devicesâRGB888.
So, what conclusions can we draw at this point? Given these new circumstances, the project release will be delayed (no point in writing for 8.4 when 9.4 is already here). It will take time, but in the end, weâll have a fully-fledged project!
Unfortunately, supporting the project on ESPHome is very challenging because ESPHome is constantly evolving, and almost every new release requires adjustments to the project, which isnât very pleasing. That said, I want to assure the community that the project will be maintained, as Iâm a big fan of OPEN SOURCE and ESPHome, though Iâm fully aware of its pros and cons. Itâs precisely the cons that led to the concept of the PRO version, which will undoubtedly be far superior to the ESPHome version.
The ESPHome version will be limited not because we need to restrict it for the paid PRO version, but because ESPHome isnât tailored to a specific projectâits settings cater to the base, not exclusive features! In the PRO version, weâll have more freedom: we can configure any parameter as we like, allocate specific memory stacks to tasks, partition flash into required sectors, and so on⌠Plus, weâll have access to the powerful tools and components of esp-idf, without needing to invent new external componentsâŚ
P.S. So, folks, here are some takeaways:
- Be patientâthe ESPHome version will definitely be released, but after the New Year, as thereâs a lot to do.
- Why and when will you need PRO?
a) Dynamic subscription (which doesnât exist and likely never will in ESPHome given its current concept) for entitiesâall your HA entities will be available for control.
b) ELVAF will essentially be replaced by a sleek web server accessible via IP (all settings can be configured in the deviceâs web interface).
c) Improved design⌠various themes (dark-only for now), more 3D elements, more beautiful animations, and so onâŚ
d) A higher level of support, more exclusive widgets, and better informativeness.
e) An almost full-fledged smart home control panel.
f) I also wanted to mention video streaming from cameras, but I might be able to squeeze that into the ESPHome version too.
g) Full automation and highly flexible settingsâno need to dive into code at all, and there wonât even be any code, just the firmware fileâŚ.
P.P.S. So, whatâs the point of all this? Just hang in thereâIâm confident Iâll meet your expectations and maybe even surprise you in some ways )) Why no pictures of the PRO version yet? Actually, there are some, but since the core framework is still being written, the design will be finalized last, after all functionality is tested for stability. Just wait for the demo! But Iâll probably post a couple of development screenshots in the channel )) Theyâre not presentable, but for those in the know, theyâll speak volumes ))
I have seen that a few times. Typically a Wi-Fi issue.
What does it say on the screen? Does it get an IP address?
Well, its been 18 months and 968 posts since I got my Guition screen from Alibaba and started this thread. I have learned a lot about ESP32, ESPHome and LVGL. During that time I have changed the basic framework for my ESPHome modular button project about 5 times and learned a lot with each iteration. ESPHome LVGL has gone from a very simple add-on by @clydebarrow to a big part of the ESPHome project!
I think I am done with the final iteration of my library. You can now truly build a button on an ESP32 screen that controls a light in Home Assistant with one line of code.
This is what it looks like
packages:
button_1: !include
file: esphome-modular-lvgl-buttons/buttons/switch_button.yaml
vars:
uid: button_1
row: 0
column: 0
text: Light
icon: $mdi_lightbulb
entity_id: "switch.athom_smart_plug_v3_50ebc0_switch"
All you need after that is a simple LVGL grid to put the button on that looks like this.
lvgl:
pages:
- id: main_page
layout: 4x4
styles: page_style
<<: !include esphome-modular-lvgl-buttons/widgets/swipe_navigation.yaml
widgets:
The beauty of all this is the simplicity and flexibility. A novice can create their first screen and control a light in 20 seconds and an advanced programmer can mix a few simple prebuilt buttons on a screen with complicated ones that they design from scratch.
Next up? More prebuilt widgets and and drag a drop configuration interface for Home Assistant!
The thing is that there was no Wi-Fi connection yet and I tried to âconnectâ via serial interface.
However, I now managed to flash ESPhome successfully: I built the firmware via ESPhome, downloaded it and was instantly able to flash it using esptool via commandline. Doing OTAs now works also as expected - it is not stuck at âConnectingâ anymore.
Thanks for your help!
Hello @eLxsounder !
Can you help me how did you manage to do that?
I try to just connect to ESP home, but no success.
I just want the device to boot up, that would be enough for me, because than i can vibe code the screen, but no logs, no nothing.
I try to make the code within ESP home, save the file and upload via WEB ESP home via USB.
But no logs, no nothing.
Can you help me with a basic code, or a step by step few sentence to help me?
Marry Xmas, and thank you.
Hi guys!
Also asking everybody.
Can someone help me with some instructions, how to start this ⌠just boot up and maybe a simple word in the screen to show?
Because spent lots of days and i cant connect it to ESP home.
What is the secret to connect it? ![]()
Thank you,
Yeah just go to the fist post in this topic. It has some very nice demo code that will get you going fast.
Since i do not know what you tried so far, i will start from scratch. First of all, you have to flash esphome to the guition display. you can do that via the flash-installer and a suitable usb-cable:
When your computer recognizes the display, it will open a com-port - flash esphome now on the board.
next step after flashing: the board will restart and opens a wifi-hotspot. connect to the board via wifi. you will be asked for your home wifi-credential - put them in and your device ist ready and set up for esphome-code.
Got my Guiton 4" on order, so will be joining in the fun soon! ![]()
Off-topic, but this looks really cool - a WYSIWYG drag and drop display editor For ESPHome under HACS (also web based version).
Looks like it has a preset for the Guition 4" display too.
video tour of it here; https://youtu.be/BLkzDYYQJcQ?si=EnvDFZJAdp-IPTfV
ESP Home Designer is a very cool project. I gave him my code for the ESP32-S3-4848S040 and all my other supported screens so he could add them to the project.
Iâm having trouble finding an example with multiple sites. I have the following example from the Github: guition-esp32-s3-4848s040-display_modular.yaml
I can flash it to my device using ESPHome, but Iâm struggling to get navigation working properly.
I would like to have three sites: one showing scene controls, one for climate control, and one for a shutter.
Can anyone share their code for multiple sites with footer navigation?
Just add more pages and put an icon for each.
The example code also has built in swipe navigation built in. So a left or right swipe brings you to the next page.
You can use page_button.yaml for this.




