Rinnai. There is a custom Integration in HACS.
I have finally decided to convert my plug as it is that last thing I have that needs the SonoffLan integration.
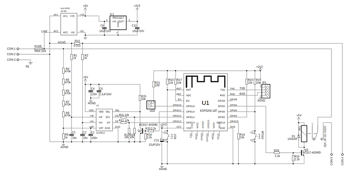
Can you provide the GPIO that is used for the relay and the onboard Led1. The Sel pin is marked and I have metered out the CF and CF1 pins.
As for missing circuitry, there are unpopulated footprints for a couple of resistors and a transistor and the transistor is connected to the Sel pin. So according to an example cct I found whatever GPIO the Sel pin should be using is irrelevant without those parts.
BTW, did you remove the module to flash ??
I wrote a guide to get the Mercator Ikuu Zigbee Pro Hub SGW003 working as a Zigbee gateway via Home Assistant, using a specific fork of the LocalTuya project.
The setup below will give you BOTH local control and Cloud connectivity at the same time with the standard hardware.
This gives full local control AND cloud control of your devices at the same time.
No device hacks, firmware flashes or 3rd party Zigbee controllers needed.
Thanks mate - that makes sense. Iām running a Sonoff Zigbee stick so would probably just go local only.
Whatās your use case for needing the Tuya Cloud as well as local with HA? Interested to see what Iām missing.
Main use case was that I already had all my devices and automations setup through the Smart Life app, and integrated with Google Home for voice control, so I wanted to be able to gradually migrate the functionality to HA as I learned to use the platform and automations.
Most automations are now in HA, but I still use Google Home for voice control via the Smart Life connection.
Ah neat, thanks for that. Makes sense.
Paired 19 of 19 dimmer modules no issue. They work really well with the Clipsal downlights Iāve got. Full dimming range using rl_led mode and full ballast range.
Of the 10 switch modules I only managed to pair 9 successfully. One is stuck in Bluetooth mode (it does have a Z part number).
Tried factory reset, 3 short and one long press until the led flashes fast. Also tried 3 short and one long press until the led flashes slow. Also tried 12 short presses. No change. It is stuck in Bluetooth mode. Spent hours re-trying all three methods. Iāll give it another go tomorrow but it may need replacing, unless you have any ideas?
Great to hear you got them all going. Really happy with mine too.
Keep holding! It will flash red slowly after 10 seconds and after 20 seconds it will turn to a fast blinking red.
It should go straight to ZigBee pairing mode after itās rebooted but you can put it in pairing mode with (I think) 3 fast presses.
Yep tried that too:
No change still blinks red/green when trying to pair.
The state Clipsal manager lives nearby apparently. Heās going to advise.
It must be faulty then. Can you pair it in Bluetooth mode ok and do a factory reset from the UI?
Yeah, paired it to the Wires app and checked for updates. There were none. Factory reset in the app. Then did the 3 short one long until flashing fast red. Waited for the reset but nothing happens. Still flashes alternate red/green when in pairing mode.
Sounds like itās a device issue. is it a 2AX or 10AX switch? Iāve only got two of the 2AX at the moment and not used one of the 10A switches.
Not that itās relevant for pairing issues but are you pairing them to ZHA or Z2MQTT?
Itās a 10AX module.
Zigbee2MQTT. No issues pairing the other 18 switches and dimmers.
Itās got to be faulty then.
FYI the 2AX and 10AX switches were broken in MQTT briefly for a few days but only over on the dev Z2MQTT channel (fixed yesterday). Iāve got a local converter for them and one that also defines the āon levelā for the dimmers, which isnāt exposed otherwise. Iāve been trying to look how to do a PR to send that across but the code is too different and beyond me.
Yeah Iām pretty sure thereās something wrong with it.
All my dimmers have ballast min and max settings (1 to 254 each). Are they for the min and max light level?
I canāt find any info on this anywhere.
EDIT never mind, the answer is in Zigbee2MQTT:
I had a bit of a play with them last night to try and get a linear dimming range. Ended just setting min to 1 and max to 254 for my the Clipsal down-lights. Thereās a barely perceptible flat spot between 90 and 100% brightness. For the LED globes in other fittings it seems to work better set to 1 min and 192 max.
Yep thatās what they are for.
My LED downlights get some flickering when down below the 10 range, so I can set minimum at 15, then 1% in HA is just slightly brighter but stable.
Hereās my dimmer and 2AX exposes from the local converters.
It adds on level, and removes some non functional exposes that are on the Z2MQTT github. Some folks way smarter than me wrote these but Iām not sure why the merged features are different.
This is what my dimmer module exposes:
No indicator settings (you canāt see it anyway as it is hidden away in a junction box) but it does have the on level. āPreviousā is the default. Tested that last night.
The switch module just exposes state and link quality.
Now that is interesting!
Iāve never seen all those exposes on mine, what version of Z2MQTT are you running?
Is it this device or a different one?
I forgot you were installing in junction boxes. That must make the 10AX issue youāre having very frustrating to test.
This one:
Not installed yet. Electrician comes tomorrow. So pairing and debugging on the bench isnāt so bad.
Ah, that explains that. Iāve not seen those before, are they sold locally and aus certified? When you said dimmers, I assume it was the clipsal branded dimmer mechs.




